Texas Instruments TLV713P-Q1低压差 (LDO) 线性稳压器
Texas Instruments TLV713P-Q1低压差(LDO)线性稳压器是一款50μA低静态电流器件,具有出色的线路和负载瞬态性能。该稳压器采用先进的内部控制环路,无论是否使用输入或输出电容器均可实现稳定运行。TLV713P-Q1稳压器可在器件上电和启用期间提供浪涌电流控制。该稳压器具有1%典型精度和用于放电输出负载的主动下拉电路。TLV713P-Q1稳压器符合汽车应用类AEC-Q100认证。该稳压器采用5引脚SOT-23封装。TLV713P-Q1稳压器用于音频放大器、DI集群、ADAS ECU、微处理器轨、USB和车身电子应用。特性
- 符合AEC-Q100标准:
- 器件温度1级: -40°C至125°C环境工作温度范围
- 器件人体模型(HBM)静电放电(ESD)分类等级H2
- 器件充电器件模型(CDM) ESD分类等级C4B
- 输入电压范围:1.4 V至5.5 V
- 有固定输出电压:1V至3.3V
- 高PSRR:65 dB(1 kHz时)
- 有源输出放电
- 有无电容器均可稳定工作
- 折返过流保护
- 超低压差:230mV(150mA时)
- 1%精度
- 低IQ:50µA
- 5引脚SOT-23封装
应用
- 音频放大器
- DI仪表板
- 高级辅助驾驶系统(ADAS) ECU
- USB
- 微处理器轨
- 汽车音响主机
- 车身电子产品
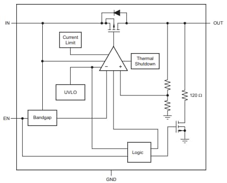
功能框图
应用电路图
发布日期: 2025-01-20
| 更新日期: 2025-02-07
