Texas Instruments TLV741P 150mA低压差线性稳压器

Texas Instruments TLV741P 150mA低压差 (LDO) 线性稳压器是低静态电流LDO,具有出色的线性和负载瞬态性能,设计用于功率敏感的应用。这些LDO具有1%的典型精度。TLV741P设计搭配小型1µF输出电容器稳定运行。这些器件在器件上电和启用期间提供涌入电流控制。TLV741P将输入电流限制到定义的电流限值,以避免从输入电源涌出大电流。对于电池供电设备,这一功能尤其重要。TLV741P提供了一个主动下拉电路,可快速卸下输出负载。

特性

  • 输入电压范围
    • 1.4V至5.5V
  • 在搭配1μF陶瓷电容时可稳定工作
  • 折返过流保护
  • 封装
    • 5引脚SOT-23
  • 超低压差:230mV(150mA 时)
  • 精度:1%
  • 低IQ:50µA
  • 有固定输出电压
    • 1V至3.3V
  • 高PSRR:1kHz时为65dB
  • 有源输出放电(仅P型号)

应用

  • PDA和电池供电便携式设备
  • MP3播放器和其他手持式产品
  • WLAN及其他PC附加卡

视频

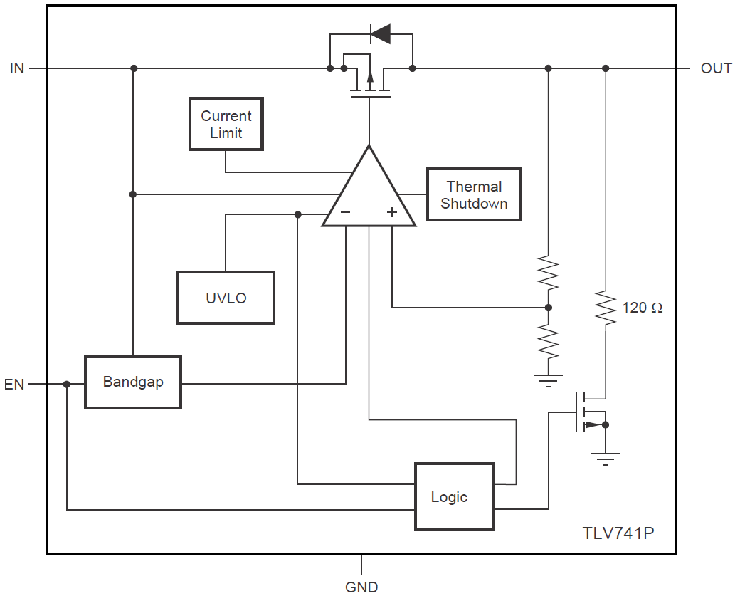
功能框图

框图 - Texas Instruments TLV741P 150mA低压差线性稳压器
发布日期: 2018-06-18 | 更新日期: 2023-02-23