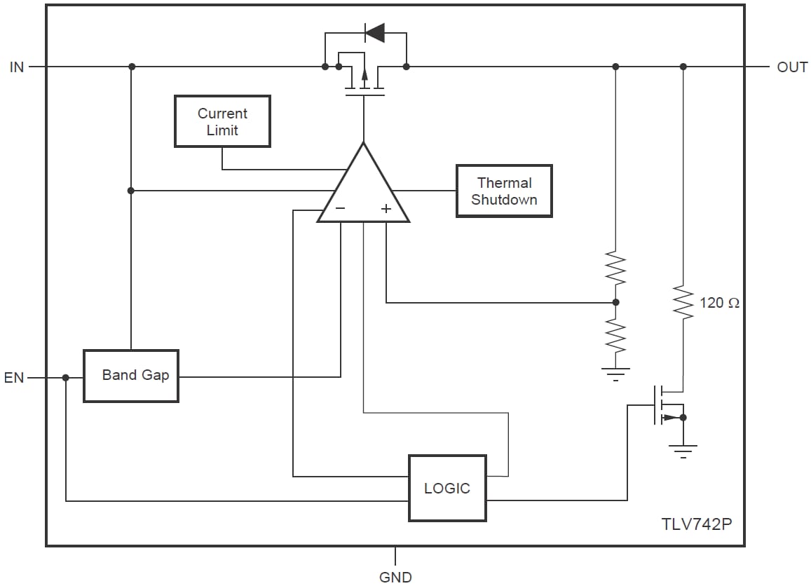
The Texas Instruments TLV742P has an active output discharge feature that helps ensure the output is kept low while the system is disabled, in standby mode, or in sleep mode. Additionally, overcurrent protection is present to protect the device in the event of an output short, along with thermal shutdown to prevent overheating.
特性
- 输入电压范围:2V至5.5V
- 固定输出电压组合:0.85V至5V,以50mV为增量
- 典型精度:0.5%
- PSRR高
- 55dB (1MHz)
- 启用时的IQ:25μA
- 禁用时的IQ:1μA
- 有源输出放电
- 热关断和过流保护
- 封装
- 1mm×1mm DQN (X2SON)
应用
- POS机
- 相机和机器视觉模块
- 游戏和玩具
- 楼宇自动化和视频监控
- 电视机和机顶盒
功能框图
发布日期: 2018-06-01
| 更新日期: 2023-02-03

