Texas Instruments TLV743P低压差线性稳压器 (LDO)

Texas Instruments TLV743P低压差线性稳压器 (LDO) 是具有良好线路和负载瞬态性能且能提供300mA电源的超小型、低静态电流LDO。该器件均具有1%的典型精度。TLV743P设计为在电容值为1μF的小输出输出器情况下保持稳定。 该器件在器件上电和启动期间提供折返电流控制。对于电池供电设备,这一功能尤其重要。TLV743P提供了一个主动下拉电路,在该器件禁用时可快速卸下输出负载。

特性

  • 输入电压范围:1.4V至5.5V
  • 在搭配1μF陶瓷输出电容时可稳定工作
  • 折返过流保护
  • 封装
    • SOT-23 (5)
    • X2SON (4)
  • 压差极低:300mA时为125mV (3.3VOUT)
  • 精度:1%(典型值),1.4%(最大值)
  • IQ低:34µA
  • 有固定输出电压:1V至3.3V
  • PSRR高:1kHz时为50dB
  • 有源输出放电

应用

  • 平板电脑
  • 智能手机
  • 笔记本和台式机
  • 便携式工业和消费产品
  • WLAN 及其他 PC 附加卡
  • 相机模块

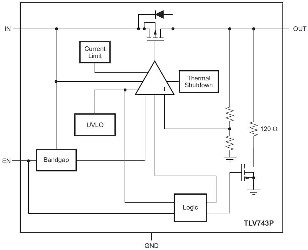
功能框图

框图 - Texas Instruments TLV743P低压差线性稳压器 (LDO)
发布日期: 2018-05-29 | 更新日期: 2024-10-17