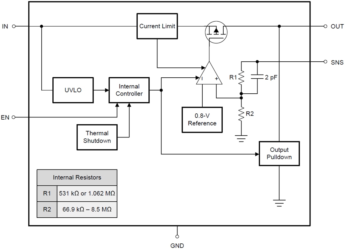
TLV767设计为具有比传统的宽VIN稳压器低得多的IQ,因此该器件能够充分满足日益严格的待机功耗要求。禁用时,TLV767仅消耗1.5µA的IQ。借助内部软启动时间和折返电流限制特性,可减小启动期间的浪涌电流,从而最大限度降低输入电容。
高带宽PSRR性能在1kHz时大于70dB,在1MHz时大于46dB,因此有助于衰减上游直流/直流转换器的开关频率,并最大限度地减少后置稳压器滤波。为了提供更大的灵活性,TLV767有固定电压和可调电压两种版本可供选用。
特性
- VIN: 2.5V至16V
- VOUT
- 0.8V至13.6V(可调节)
- 0.8V至6.6V(固定,50mV步进)
- 整个负载和温度范围内的精度:1%
- 低IQ:50µA(典型值,关断约1.5µA)
- 内部软启动时间:500µs(典型值)
- 折返电流限制和热保护
- 搭配1μF陶瓷电容时可稳定工作
- 高PSRR:1kHz频率下为70dB,1MHz频率下为46dB
- 温度范围:–40°C至+125°C
- 封装:6引脚2mm×2mm WSON
应用
- 家用电器
- 电视机、监视器和机顶盒
- 电机驱动控制板
- 打印机、PC外设、笔记本电脑、主板
- WiFi接入点和路由器
Datasheets
发布日期: 2019-03-13
| 更新日期: 2023-08-03

