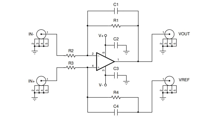
TI TLV9051DPWEVM评估模块随TLV9051DPW板附送,设计人员可根据所需电路配置添加无源元件。TLV9051DPWEVM可轻松配置为反相、非反相和差分放大器,从而实现快速评估和设计概念验证。
特性
- 评估模块已添加TLV9051DPW
- 提供非反向、反向和差分放大器电路配置
- 评估模块上有丝网印刷的示意图
- 多个连接器选项,用于输入和输出连接,包括SMA、测试点和电线
套件内容
- TLV9051DPWEVM评估模块
- 四位置接头条(TS-104-G-A)
概述
原理图
发布日期: 2020-10-12
| 更新日期: 2024-08-30

