Texas Instruments TLV906x低压运算放大器
Texas Instruments TLV906x低压运算放大器具有轨到轨输入和输出摆幅能力。这些器件是具有高成本效益的解决方案,适用于需要低工作电压、小型封装尺寸和高容性负载驱动能力的应用。虽然TLV906x的容性负载驱动能力为100pF,但由于采用电阻式开环输出阻抗,因此可在更高的容性负载下更轻松地实现稳定。此类运算放大器专为具有低工作电压(1.8V至5.5V)的应用而设计,性能规格类似于OPAx316和TLVx316器件。TLV906x系列有助于简化系统设计,因为该系列具有稳定的单位增益,集成了RFI和EMI抑制滤波器,而且在过驱条件下不会出现反相。特性
- 轨到轨输入和输出
- 低输入失调电压:±0.3mV
- 单位增益带宽:10MHz
- 低宽带噪声:10nV/√Hz
- 低输入偏置电流:0.5pA
- 低静态电流:538µA
- 单位增益稳定
- 内部RFI和EMI滤波器
- 可在电源电压低至1.8V的电压下运行
- 采用电阻式开环输出阻抗,可在更高的容性负载下更轻松地实现稳定
- 扩展温度范围:40°C至+125°C
应用
- 电动自行车
- 烟雾探测器
- 采暖、通风和空调 (HVAC)
- 交流感应等电机控制
- 冰箱
- 可穿戴设备
- 笔记本电脑
- 洗衣机
- 传感器信号调理
- 电源模块
- 条形码扫描仪
- 有源滤波器
- 低侧电流感测
Datasheets
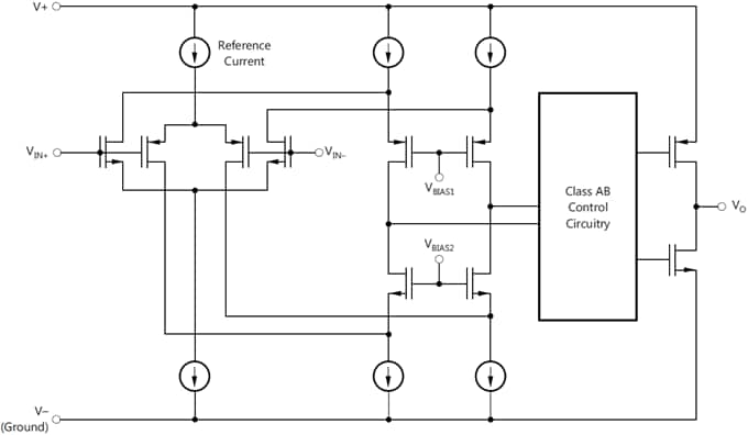
功能框图
发布日期: 2018-01-12
| 更新日期: 2025-07-03
