Texas Instruments TLV915x/TLV915x-Q1运算放大器
Texas Instruments TLV915x/TLV915x-Q1低失调电压低噪声运算放大器(运放)是16V通用运算放大器。这些器件具有出色的直流精度和交流性能,具有轨至轨输出、低偏移(±125µV,典型值)、低偏移漂移(±0.3µV/°C,典型值)和4.5MHz的带宽。其方便的特性包括:宽差分输入电压范围、高输出电流(±75 mA)、高转换速率(20V/µs)和低噪声(10.5 nV/√Hz)。得益于以上特性,TLV915x/TLV915x-Q1成为适用于工业应用的可靠低噪声运算放大器。Texas Instruments TLV915x/TLV915x-Q1采用标准封装,指定工作温度范围为 –40°C至125°C。TLV915x-Q1器件符合汽车应用类AEC-Q100标准。特性
- 低偏移电压:±125µV
- 低失调电压漂移:±0.3µV/°C
- 低噪声:10.5nV/√Hz(1kHz时)
- 高共模抑制:120dB
- 低偏置电流:±10pA
- 轨到轨输入和输出
- 高带宽:4.5MHz GBW
- 高转换率:20V/µs
- 低静态电流:每个放大器560µA
- 宽电源电压范围:±1.35 V至±8 V,2.7 V至16 V
- 输入引脚上的EMI/RFI滤波器可提供稳健的EMIRR性能
- 等同于电源轨的差分和共模输入电压范围
- 行业标准封装
- OT-23-5、SC70-5和SOT553封装(单通道版本)
- 双通道版本采用SOIC-8、SOT-23-8、TSSOP-8、VSSOP-8、WSON-8和X2QFN-10封装
- SOIC-14、TSSOP-14、WQFN-14和WQFN-16(四通道版本)
应用
- 专业麦克风和无线系统
- 多路数据采集系统
- 测试与测量设备
- 工厂自动化和控制
- 高侧和低侧电流检测
数据手册
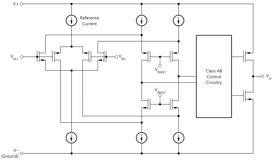
功能框图
发布日期: 2020-06-02
| 更新日期: 2025-04-28
