Texas Instruments TLV935x/TLV935x-Q1支持多路复用的运算放大器
Texas Instruments TLV935x/TLV935x-Q1支持多路复用的运算放大器是40V成本优化型运算放大器。这些器件具有强大的直流和交流规格,包括轨到轨输出、低失调(±350µV,典型值)、低失调漂移(±1.5µV/°C,典型值)和3.5MHz带宽。独特特性包括达到电源轨的差分输入电压范围、高输出电流 (±60mA) 和高压摆率 (20V/µs)。这些特性使TLV935x/TLV935x-Q1成为一款功能强大的运算放大器,适用于高压和成本敏感型应用。Texas Instruments TLV935x/TLV935x-Q1采用标准封装,额定工作温度范围为 –40°C至125°C。TLV935x-Q1器件符合汽车应用类AEC-Q100认证。特性
- 低偏移电压:±350µV
- 低偏移电压漂移:±1.5µV/°C
- 低噪声:15nV/√Hz(1kHz时)
- 高共模抑制:110 dB
- 多路复用器/比较器输入
- 该放大器工作时的差分输入高达电源轨。
- 该放大器可用于开环或用作比较器
- 低偏置电流:±10pA
- 轨至轨输出
- 高带宽:3.5 MHz GBW
- 高转换率:20V/µs
- 低静态电流:每个放大器600µA
- 宽电源电压范围:±2.25V至±20V、4.5V至40V
- 强大的EMIRR性能:输入引脚上EMI/RF滤波器
- 等同于电源轨的差分和共模输入电压范围
应用
- 交流和电机驱动伺服控制模块
- 交流和电机驱动功率级模块
- 测试与测量设备
- 可编程逻辑控制器
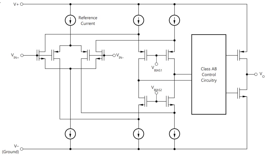
功能框图
发布日期: 2020-06-02
| 更新日期: 2024-06-21
