Texas Instruments TLVM13610同步降压直流/直流电源模块
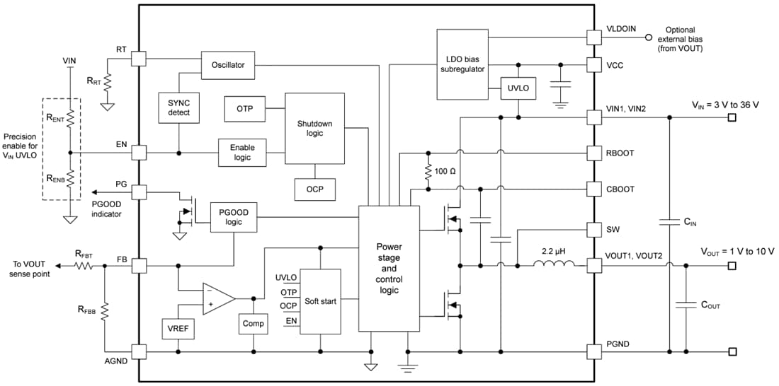
Texas Instruments TLVM13610同步降压直流/直流电源模块是一款高度集成的36V、8A直流/直流解决方案,集成了多个功率MOSFET、一个屏蔽式电感器和多个无源器件,并采用增强型HotRod™ QFN封装。该模块在封装的边角处设有VIN 和VOUT 引脚,用于优化输入和输出电容器在布局中的放置。模块下方设有四个较大的散热焊盘,这使得在制造过程中实现简单布局和轻松处理。TLVM13610具有1V到10V输出电压,旨在快速、轻松实现小尺寸PCB的低EMI设计。总体解决方案仅需四个外部元件,并且省去了设计流程中的磁性和补偿元件选择过程。尽管在设计上针对空间受限型应用中的小尺寸和简单性,Texas Instruments TLVM13610模块提供了许多特性以实现稳健的性能:具有可调节输入电压UVLO滞后的精密使能,电阻可编程开关节点压摆速率以改善EMI。与集成的VCC 、自举和输入电容器一起提高了可靠性和密度。该模块自动在恒定开关频率 (FPWM) 或可变频率 (PFM) 之间转换,可实现更高的轻负载效率。该模块包含PGOOD指示器,可实现时序控制、故障报告和输出电压监测功能。
特性
- 支持功能安全
- 可提供帮助进行功能安全系统设计的文档
- 多功能36VIN 、8AOUT同步降压模块
- 集成MOSFET、电感器和控制器
- 可调输出电压:1V至10V
- 6.5mm × 7.5mm × 4mm超模压塑料封装
- 结温范围:–40°C至125°C
- 可调频率范围:200kHz至2.2MHz
- 在整个负载范围内的超高效率
- 95%+峰值效率
- 用于提升效率的外部偏置选项
- 用于实现低热阻的裸露焊盘 (EVM θJA = 18.2°C/W)
- 关断时的静态电流:0.6µA(典型值)
- 超低传导和辐射EMI特性
- 具有双输入路径和集成电容器的低噪声封装可降低开关振铃
- 电阻器调节的开关节点压摆率
- 符合CISPR 11和32 B类发射要求
- 固有保护特性,可实现稳健设计
- 用于排序、控制和VIN UVLO的精密使能输入和开漏PGOOD指示器
- 过电流和热关断保护
应用
- 测试和测量、航空航天和国防
- 工厂自动化和控制
- 降压和反相降压-升压电源
功能框图
发布日期: 2023-03-30
| 更新日期: 2025-06-12
