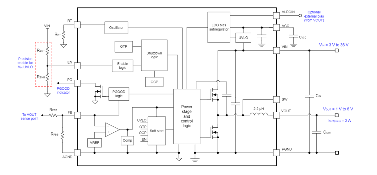
TI TLVM13630的输出电压范围为1V至6V,旨在以较小的PCB基底面快速、轻松地实现低EMI设计。整套解决方案仅需四个外部元件,在设计过程中无需选择磁性元件和补偿元件。
TLVM13630模块具有多种功能,可提供稳健的性能:
• 用于可调输入电压UVLO的带迟滞精密功能
• 集成VCC
• 自举和输入电容器,可提高可靠性和密度
• 在整个负载电流范围内保持恒定的开关频率,可增强负载瞬态性能
• 适用于反相应用的负输出电压能力
• 用于排序、故障保护和输出电压监控的PGOOD指示器
特性
- 多功能同步降压DC/DC模块
- 集成MOSFET、电感器和控制器
- 宽输入电压范围:3V至36V
- 输出电压可调,范围为1V至6V,设定点温度精度为1%
- 4 mm x 6 mm x 1.8 mm包覆成型封装
- 结温范围:–40°C至125°C
- 可调频率范围:200kHz至2.2MHz
- 负输出电压应用功能
- 在全负荷范围内的超高效率
- 峰值效率:93%(12VIN 、5VOUT 、1MHz时)
- 用于提升效率的外部偏置选项
- 关断时的静态电流为:0.6µA(典型值)
- 3A负载时的典型压降电压为0.4V
- 超低传导和辐射EMI特性
- 具有双输入路径和集成电容器的低噪声封装可降低开关振铃
- 恒定频率FPWM工作模式
- 符合CISPR 11和32 B类发射要求
- 适用于可扩展电源 - 与 TLVM13620(36V、2A)引脚兼容
- 固有保护特性可实现稳健设计
- 用于排序、控制和VIN UVLO的精密使能输入和开漏PGOOD指示器
- 打嗝模式过流保护
- 带迟滞的热关断保护
- 使用TLVM13630和 WEBENCH Power Designer 创建自定义设计
应用
- 测试和测量、航空航天和国防
- 工厂自动化和控制
- 降压和反相降压-升压电源
方框图
发布日期: 2024-05-08
| 更新日期: 2025-06-26

