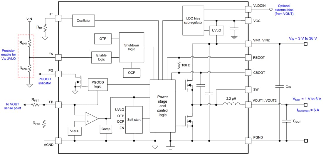
Texas Instruments TLVM13660具有1V到16V的输出电压,旨在快速、轻松实现小尺寸PCB的低EMI设计。总体解决方案仅需四个外部元件,并且省去了设计流程中的磁性和补偿元件选择过程。
虽然TLVM13660模块的设计目的是在空间受限的应用中实现小尺寸和简洁性,但其具有诸多特性,可实现稳健的性能。这些特性包括用于可调输入电压UVLO的带迟滞精密使能、用于提高EMI的电阻可编程开关节点压摆率、集成VCC 、自举和用于提高可靠性与密度的输入电容器。这些器件还在整个负载电流范围内具有恒定开关频率、负输出电压能力,以及用于排序、故障保护和输出电压监控的PGOOD指示器。
特性
- 多功能同步降压直流/直流电源模块
- 集成MOSFET、电感器和控制器
- 宽输入电压范围:3V至36V
- 可调输出电压范围为1V至6V,在整个温度范围内设定精度为1%
- 5.0mm × 5.5mm × 4mm超模压塑料封装
- 结温范围:–40°C至125°C
- 可调频率范围:200kHz至2.2MHz
- 负输出电压应用功能
- 在整个负载范围内的超高效率
- 95%+峰值效率
- 用于提升效率的外部偏置选项
- 关断时的静态电流为:0.6µA(典型值)
- 典型压差:0.8V(6A负载时)
- 超低传导和辐射EMI签名
- 具有双输入路径和集成电容器的低噪声封装可降低开关振铃
- 电阻器调节的开关节点压摆率
- 恒定频率FPWM工作模式
- 符合CISPR 11和32 B类发射要求
- 适用于可扩展电源
- 与 TLVM13640(36V、4A)引脚兼容
- 固有保护特性可实现稳健设计
- 精密使能输入和漏极开路PGOOD指示器(用于时序、控制和VIN UVLO)
- 过流和热关断保护
应用
- 测试和测量、航空航天和国防
- 工厂自动化和控制
- 降压和反相降压-升压电源
功能框图
发布日期: 2022-05-23
| 更新日期: 2025-06-12

