TLVM236x5设计用于满足常开型工业应用的低待机功耗要求。自动模式可实现轻负载运行时频率折返,实现13.5V VIN 时1.5µA的空载电流消耗和高轻载效率。PWM和PFM模式之间的无缝转换以及低MOSFET导通电阻,在整个负载范围内提供出色的效率。
Texas Instruments TLVM236x5采用峰值电流模式控制架构,具有内部补偿功能,可在极小输出电容下保持稳定运行。RT引脚可用于设置200kHz至2.2MHz之间的频率,以避免噪声敏感频段。
特性
- 支持功能安全
- 来辅助功能安全系统设计的文档
- 多功能同步降压DC/DC模块
- 集成MOSFET、电感器、CBOOT 电容器和控制器
- 宽输入电压范围:3V至36V
- 高达40V的输入瞬态保护
- 结温范围:-40°C至+125°C
- 超模压塑料封装:4.5mm × 3.5mm × 2mm
- 使用RT引脚可在200kHz至2.2MHz范围内调节频率
- 在整个负载范围内的超高效率
- 在12V VIN 、5V VOUT 、1MHz、IOUT = 2.5A时效率大于88%
- 在24V VIN 、5V VOUT 、1MHz、IOUT = 2.5A时效率大于87%
- 在13.5V VIN 时待机IQ 低至1.5µA
- 优化用于超低EMI要求
- 引线框上倒装芯片封装 - FCOL
- 电感器和启动电容器集成
- 符合CISPR 11 B类要求
- 输出电压和电流选项
- 可调输出电压:1V至6V
- 适用于可扩展电源
- 与以下器件引脚兼容:
- TPSM365R6(65V、600mA)
- 与以下器件引脚兼容:
应用
- 工厂自动化
- 测试与测量
- 电网基础设施
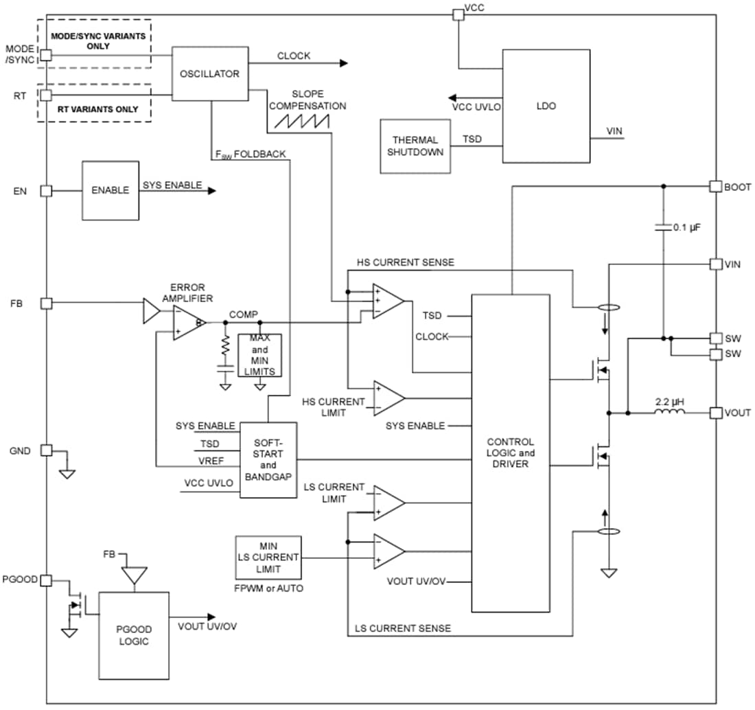
功能框图
发布日期: 2023-03-14
| 更新日期: 2025-06-12

