Texas Instruments TLVM365R15/TLVM365R1同步降压转换器
Texas Instruments TLVM365R15/TLVM365R1同步降压转换器是150mA或100mA、65V输入、同步降压直流-直流电源模块。这些模块在紧凑的、易于使用的3.5mm × 4.5mm × 2mm、11引脚QFN封装中集成了功率MOSFET、集成电感器和自举电容器。小型HotRod™ QFN封装技术增强了热性能并降低了EMI。该器件在空载时(24V至3.3VVOUT)具有超低运行IQ (4µA)。TLVM365R15和TLVM365R1支持3.3V和5V固定输出电压以及1V至6V可调输出电压。该器件仅需四个外部元件即可实现3.3V和5V固定输出设计。Texas Instruments TLVM365R15 (150mA) 和TLVM365R1 (100mA) 设计用于需要出色EMI性能的应用和空间受限的应用。特性
- 符合汽车应用类AEC-Q100认证
- 温度等级1(-40°C至+125°C,TA)
- 支持功能安全
- 来辅助功能安全系统设计的文档
- 1mA时效率高于85%
- 非开关状态总IQ(13.5VIN 、固定3.3VOUT 时):1.2µA
- 微型设计尺寸和低元件成本
- 2mm × 2mm HotRate™封装,带可湿性侧翼
- 内部补偿
- 优化用于超低EMI要求
- 扩频可减少峰值发射
- 符合CISPR25 Class 5标准
- 引脚可选FPWM模式,用于通过MODE/SYNC引脚在轻负载时实现恒定频率
- 通过MODE/SYNC引脚进行FSW 同步
- 设计用于汽车应用
- 结温范围:-40°C至+150°C
- 支持42 V汽车负载突降
- 支持3VIN 汽车冷启动
- 可上调至VIN 的95%,提供有3.3V和5V固定VOUT 选项
- 设计用于可扩展电源
- 200kHz至2.2MHz(RT引脚)可调FSW
- 与以下器件引脚兼容:
- LMR36506-Q1(65 V、600 mA)
- LMR36503-Q1(65 V、30 mA)
应用
- 高级辅助驾驶系统(雷达ECU)
- 信息娱乐与仪表板(音响主机、eCall)
- 车身电子产品和照明
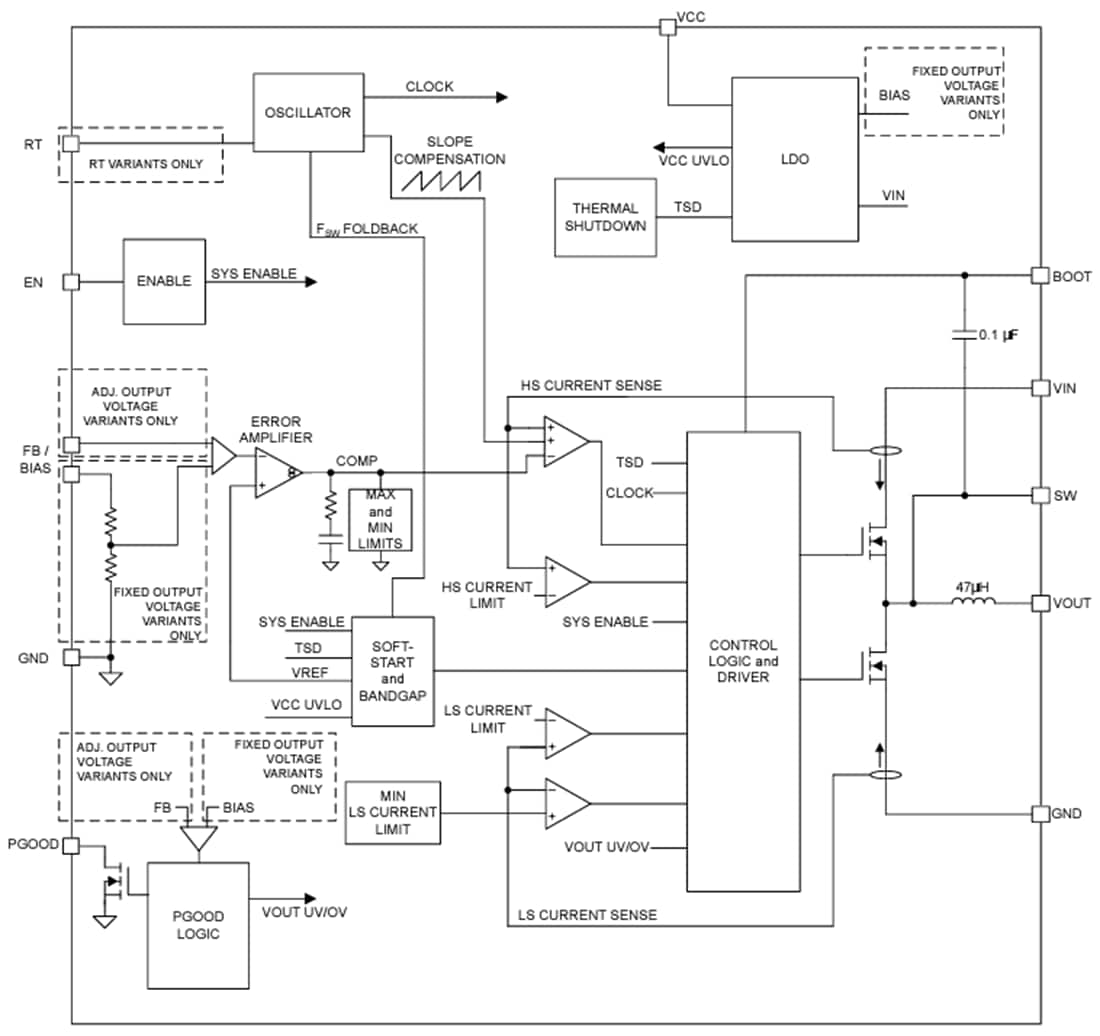
功能框图
发布日期: 2024-03-26
| 更新日期: 2025-06-12
