TLVx316/TLVx316-Q1采用稳健的设计,便于电路设计人员使用,具有单位增益稳定、过驱条件下无相位反转、集成RFI/EMI抑制滤波器以及高静电放电 (ESD) 保护 (4kV HBM)。这些器件优化用于在低至1.8V (±0.9V) 至高达5.5V (±2.75V) 的低电压下工作。搭配TLVx314/TLVx314-Q1和TLVx313/TLVx313-Q1系列,这款低压CMOS运算放大器提供一系列噪声、带宽和功率选项,可满足各种应用的需求。Texas Instruments TLVx316-Q1器件符合汽车应用类AEC-Q100认证。
特性
- 单位增益带宽:10MHz
- 低IQ:400μA/通道
- 出色的功率带宽比
- 在温度和电源电压范围内保持稳定的IQ
- 宽电源电压范围:1.8 V至5.5 V
- 低噪声:12nV/√Hz(1kHz时)
- 低输入偏置电流:±10pA
- ±0.75 mV 失调电压
- 单位增益稳定
- 内部RFI/EMI滤波器
- 扩展温度范围:–40°C至+125 °C
应用
- 电池供电型仪器仪表
- 消费类、工业、医疗
- 笔记本电脑、便携式媒体播放器
- 传感器信号调理
- 条形码扫描仪
- 有源滤波器
- 音频
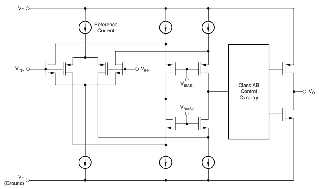
功能框图
发布日期: 2025-02-05
| 更新日期: 2025-02-11

