特性
- Z轴霍尔效应双极锁存器
- 30kHz磁采样频率
- 多种敏感度选项(BOP/Brp):
- ±2.7mT(TMAG5213AD)
- ±6mT(TMAG5213Ag)
- 工作电压范围:2.5 V至28 V
- 无需外部稳压器
- 工作温度范围:-40°C至125 °C
- 开漏输出(30mA灌电流)
- 35µs开机时间
- 符合行业标准的封装和占位面积:
- 表面贴装3引脚SOT-23(DBZ)
- 2.92 mm × 2.37 mm
- 通孔3针TO-92(LPG):
- 4 mm × 1.52 mm
- 保护功能:
- 输出短路保护
- 输出电流限制
应用
- 电动工具
- 真空机器人
- 阀门和执行器控制
- 伺服电机
- 接近开关
- 空调机
- BLDC电机
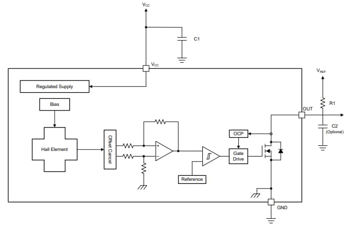
框图
应用电路图
发布日期: 2024-04-22
| 更新日期: 2024-05-15

