Texas Instruments TMF0008 8 K位串行FRAM
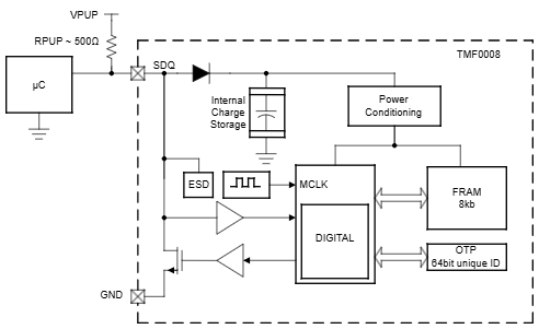
Texas Instruments TMF0008 8K位串行FRAM是一种非易失性存储器 (NVM) 器件,包含一个独特的出厂编程48位识别码和8位系列代码。该器件基于铁电随机存取存储器 (FRAM),与其他NVM技术相比,具有更高的耐用性(106个读写周期)。TMF0008串行FRAM通过SDQ™单线接口进行通信,支持15.4Kbps和90Kbps两种速度。该FRAM在两个电源电压范围内工作,包括3.3V±5%和5V±5%,其温度范围为-10°C至85°C。TMF0008系列FRAM采用TO-92 (LP)、WSON (DRS) 和SO (PS) 封装。典型应用包括医疗电缆识别、资产追踪器、联网外设和打印机,以及防止假冒硬件。特性
- FRAM的7680位用于存储用户可编程配置数据,这些数据被划分为多个页面
- 单线接口可减少电路板布线
- 通信速度为15.4Kbps(标准速度)和90Kbps(超速)
- 开关点迟滞和过滤功能已嵌入设备中,以提高在有噪声环境下的性能
- IEC 61000-4-2 4级ESD保护(±8kV接触放电,±15kV空气放电,典型值)
- 出厂时已编程的唯一64位识别码
- 工作温度范围:-10 °C至85 °C
- 工作电压范围:
- 5V±5%(标准速度和超速)
- 3.3V±5%(仅限标准速度)
- 可提供TO-92 (LP)、WSON (DRS) 和SO (PS) 封装
应用
- 医疗电缆识别
- 资产跟踪器
- 联网外设和打印机
- 防止假冒硬件
功能框图
发布日期: 2026-01-13
| 更新日期: 2026-01-29
