Texas Instruments TMP461-EP远程温度传感器
Texas Instruments TMP461-EP远程温度传感器是一款高精度, 低功耗远程温度传感器监控器,内置 本地温度传感器。该传感器具有1.7V至3.6V的电源和逻辑电压范围,工作电流为35µA (1SPS),关断电流为3µA,本地温度传感器精度为±1°C。TMP461-EP温度传感器 12位数字代码表示温度,适用于本地和远程传感器,分辨率为0.0625°C。其他功能包括串联电阻消除、可编程非理想因子(η因子)、可编程偏移量、可编程温度限制和可编程数字滤波器。TMP461-EP器件具有金键合线,温度范围为-55°C 至105°C,并采用了锡铅 (SnPb) 引线表面处理。这款远程温度传感器非常适合在通信、计算、仪器仪表、医疗、航空航天、国防、航空电子设备和工业环境等各种应用中进行多位置、高精度温度测量。特性
- 远程二极管温度传感器精度:±1°C
- 本地温度传感器精度:±1°C
- 本地和远端通道分辨率:0.0625°C
- 1.7V到3.6V的供电和逻辑电压范围
- 工作电流为35µA (1 SPS),关断电流为3µA
- 串联电阻抵消
- 非理想因子和偏移纠正
- 可编程数字滤波器
- 二极管故障检测
- 双线和SMBus™串行接口兼容可通过引脚编程的地址
- 10-lead VSSOP封装
应用
- 支持国防、航空航天和医疗设备:
- 军事温度范围 (-55°C至125°C)
- 受控基线
- 单一制造、组装和测试站点
- 延长的产品寿命周期
- 晶圆批次可追溯性
- 处理器温度监测
- 航空电子设备
- 传感器、成像和雷达
- 搜索器前端
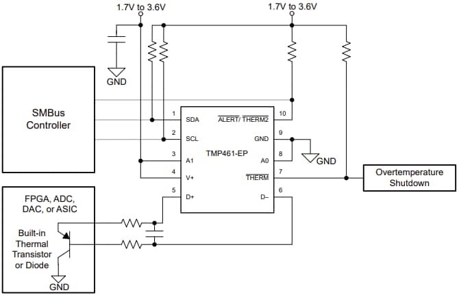
功能框图
简化原理图
发布日期: 2026-01-13
| 更新日期: 2026-01-29
