Texas Instruments TPD1S514 USB 充电器过压、浪涌 & ESD 保护器件

德州仪器 TPD1S514 USB 充电器过压、浪涌 & ESD 保护器件是一款用于 USB VBUS 线路或其他电源总线的单片保护解决方案。这一双向 nFET 开关在保护内部系统电路不受 VBUS_CON 引脚上任何过压情况影响的同时,可确保充电和主机模式下的安全电流流量。在 VBUS_CON 引脚上,该器件可承受高达 30 VDC 的过压保护电压。EN 引脚切换为低电平时,TPD1S514 在通过软启动延迟接通 nFET 前等待 20ms。TPD1S514 可由厂家设定为多个 VOVP、启动和软启动延迟组合。

特性

  • Over Voltage Protection at VBUS_CON up to 30V DC
  • Precision OVP (< ± 1% Tolerance)
    • Factory programmable VOVP of 5.6V to 15V
  • Transient Protection for VBUS Line
    • IEC 61000-4-2 Contact Discharge ±15kV
    • IEC 61000-4-2 Air Gap Discharge ±15kV
    • IEC 61000-4-5 Open Circuit Voltage 100V
      • Precision Clamp circuit limits the VBUS_SYS Voltage < VOVP
  • Low RON nFET Switch Supports Host and Charging Mode
  • Dedicated VBUS_POWER pin offers flexible power-up options under dead battery condition
  • Factory Programmable Startup and Soft-Start delays
  • USB Inrush Current Compliant
  • Thermal Shutdown (TSD) Feature

应用

  • Cell Phones
  • Tablets
  • eBook
  • Portable Media Players
  • 5V, 9V, and 12V Power Rails

Circuit Protection Scheme

Texas Instruments TPD1S514 USB 充电器过压、浪涌 & ESD 保护器件

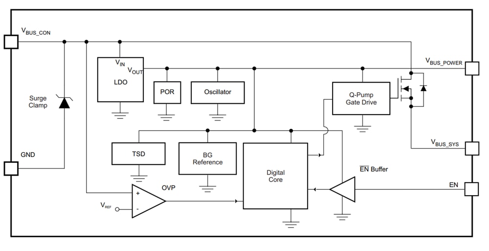
Block Diagram

框图 - Texas Instruments TPD1S514 USB 充电器过压、浪涌 & ESD 保护器件
发布日期: 2014-09-18 | 更新日期: 2022-03-11