Texas Instruments TPD2S703-Q1 USB ESD保护IC
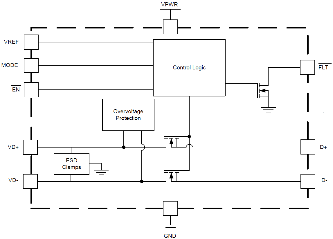
Texas Instruments TPD2S703-Q1 USB ESD保护IC是用于汽车高速接口(如USB 2.0)的双通道数据线路电池短路、VBUS短路和IEC61000-4-2 ESD保护器件。TPD2S703-Q1包含两个数据线路nFET开关,通过提供同类最佳带宽确保安全数据通信,实现最小信号衰减。与此同时保护内部系统电路免受VD+和VD-引脚的任何过电压状态的影响。在这些引脚上,该器件可以处理高达直流18V的过电压保护。该功能提供充分保护,以便将数据线路短接到电池以及USB VBUS导轨。过电压保护电路提供业界最可靠的电池短路隔离,在200ns内关闭数据开关。该保护还保护上游电路免受有害电压和电流尖峰的影响。特性
- 符合AEC-Q100标准
- 工作温度范围:-40°C至+125°C
- VD+、VD–上的电池短路(高达18V)和VBUS短路保护
- ESD性能VD+、VD
- ±8kV接触放电(IEC 61000-4-2和ISO 10605 330pF,330Ω)
- ±15kV气隙放电(IEC 61000-4-2和ISO 10605 330pF,330Ω)
- 高速数据开关(1GHz带宽)
- 只需5V电源电压
- 可调节OVP阈值
- 快速过压响应时间(典型值200ns)
- 热关断特性
- 集成输入使能和故障输出信号
- 直通路由可保证数据完整性
- 10引脚VSSOP封装 (3mm×3mm)
- 10引脚WSON封装 (2.5mm×2.5mm)
应用
- 终端设备
- 音响主机
- 后座娱乐系统
- 远程信息处理
- USB集线器
- 导航模块
- 媒体接口
- 接口
- USB 2.0
- USB 3.0
功能框图
发布日期: 2017-08-17
| 更新日期: 2025-03-05
