Texas Instruments TPD3S0x4 限流开关& ESD 保护器件
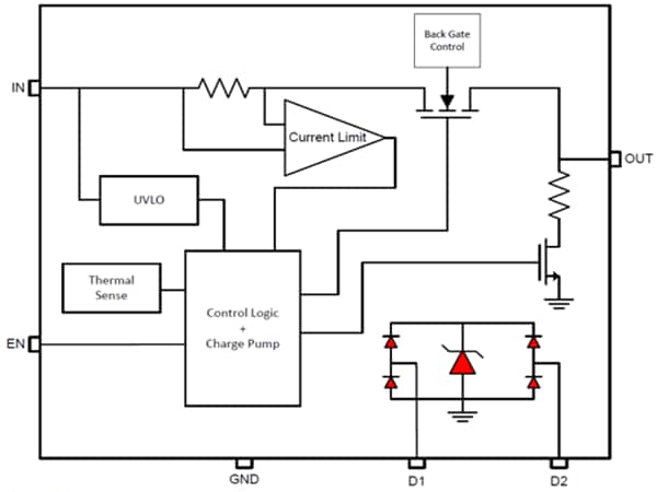
德州仪器 TPD3S0x4 限流开关& ESD 保护器件是集成式器件,包含一个限流负载开关和一个基于双通道瞬态电压抑制器(TVS) 的静电放电(ESD) 保护二极管阵列,适用于 USB 接口。TPD3S0x4 器件适用于可能出现大电容负载和短路的应用,如 USB 接口;TPD3S0x4 提供短路保护和过流保护。当输出负载超过电流限制阈值时,TPD3S0x4 通过在恒定电流模式下运行即可将输出电流限制在安全水平。快速过载响应特性有助于减轻 5V 主电源的负担,当输出短路时可以快速调节功率。电流限制开关的上升和下降时间受到控制,以尽量减小器件开关过程中的浪涌电流。特性
- Continuous current ratings of 0.5A and 1.5A
- Fixed and constant current limits of 0.85A and 2.15A (Typ.)
- Fast overcurrent response - 2μs
- Integrated output discharge
- Reverse current blocking
- Short-circuit protection
- Over temperature protection with auto-restart
- Built-in soft-start
- -40°C to 85°C ambient temperature range
- Product regulatory compliance:
- UL recognized component (UL 2367, Standard for Solid-State overcurrent protectors)
- CB File No. E169910 to IEC 60950-1, Information Technology equipment
- IEC 61000-4-2 level 4 ESD protection (external pins)
- ±12-kV contact discharge (IEC 61000-4-2)
- ±15-kV air gap discharge (IEC 61000-4-2
应用
- USB ports/hubs
- Laptops
- Desktops
- High-Definition digital TVs
- Set-Top Boxes
Functional Block Diagram
Additional Resources
发布日期: 2015-03-18
| 更新日期: 2022-03-11
