Texas Instruments TPD4S311/TPD4S311A USB Type-C端口保护器
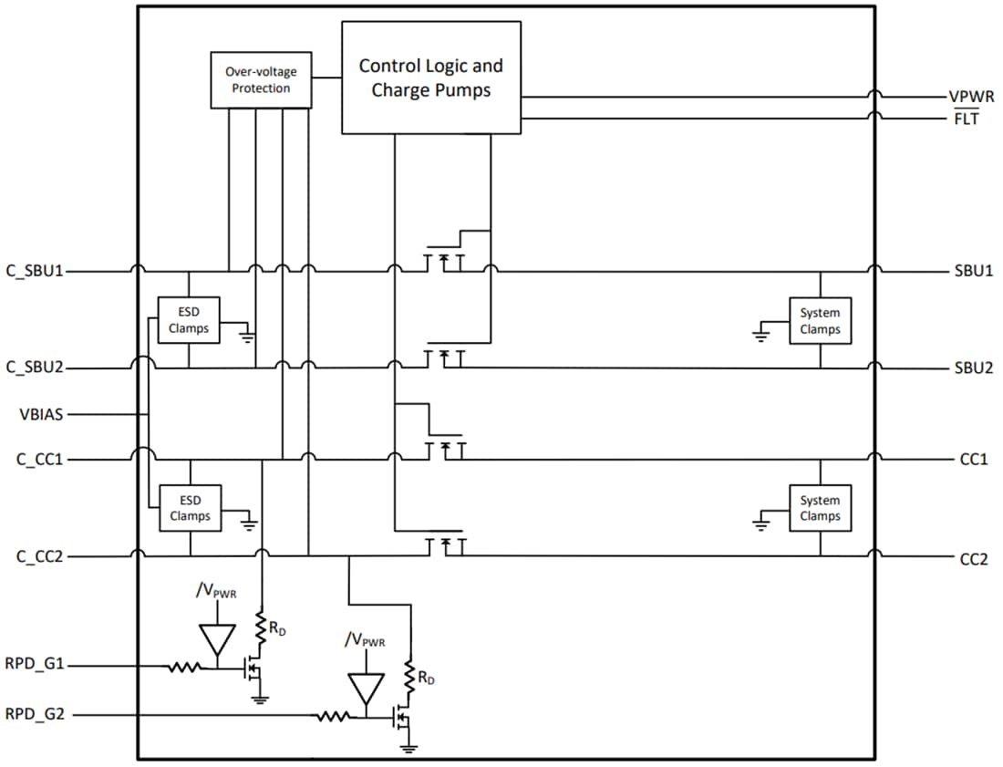
Texas Instruments TPD4S311/TPD4S311A USB Type-C™ 端口保护器是一款单芯片USB Type-C端口保护器件,具有20V短路至VBUS 过压和IEC ESD保护功能。市场上已经发布了很多不符合USB Type-C规格的USB Type-C产品和配件。其中一个例子是USB Type-C Power Delivery适配器,它只将20V放在VBUS 线路上。USB Type-C另一个令人担忧的问题是,由于设备靠近这个小巧的连接器,连接器的机械扭转和滑动可能会导致引脚短路。这个问题可能导致20V VBUS 与CC和SBU引脚短路。此外,由于Type-C连接器中的引脚距离较近,因此更担心碎片和湿气会导致20V VBUS 引脚与CC和SBU引脚短路。这种非理想设备和机械事件使得CC和SBU引脚必须能够承受20V的电压,尽管这些引脚仅在5V或更低的电压下工作。TPD4S311/TPD4S311A通过在CC和SBU引脚上提供过压保护,使CC和SBU引脚能够承受20V电压,而不会影响正常工作。该器件在SBU和CC线路上串联了高压FET。当检测到这些线路上的电压超过OVP阈值时,高压开关会打开,将系统的其他部分与连接器上的高压状态隔离开来。
大多数系统要求为外部引脚提供IEC 61000-4-2系统级ESD保护。Texas Instruments TPD4S311/TPD4S311A集成有用于CC1、CC2、SBU1和SBU2引脚的IEC 61000-4-2 ESD保护,无需在连接器外部放置高压TVS二极管。
特性
- 四通道短路到VBUS 过压保护(CC1、CC2、SBU1、SBU2):24VDC耐压
- 4通道IEC 61000-4-2 ESD保护(CC1、CC2、SBU1、SBU2)
- CC1和CC2过压保护FET600mA能够传输VCONN 电源
- CC无电电池电阻器集成用于处理移动设备中的无电电池用例
- 1.69 mm × 1.69 mm DSBGA封装
应用
- 台式电脑/主板
- 标准笔记本电脑
- Chrome笔记本和WOA
- 扩展坞
- 端口/电缆适配器和加密狗
- 智能手机
功能框图
发布日期: 2020-05-21
| 更新日期: 2024-06-17
