Texas Instruments TPD4S480 USB Type-C® 48V EPR端口保护器
Texas Instruments TPD4S480 USB Type-C® 48V EPR端口保护器为CC1、CC2、SBU1和SBU2提供4通道VBUS短路过压和IEC ESD保护。由于引脚间距小以及不兼容USB Type-C电缆和附件,VBUS 引脚对USB Type-C连接器内的CC和SBU引脚短路。该端口保护器采用3mm x 3mm QFN封装,在CC引脚上提供±65V浪涌保护,在SBU引脚上提供+65V/-35V浪涌保护。典型应用包括台式电脑/主板、标准笔记本电脑、扩展坞、端口/电缆适配器和加密狗、智能手机、上网本和WOA。TPD4S480保护器包括集成的VBUS分压器电路和FET驱动器,支持未额定用于EPR操作的PD控制器在EPR电压范围内安全运行。该器件为CC1、CC2、SBU1和SBU2引脚集成了IEC 61000-4-2 ESD保护,无需在连接器外部放置高压TVS二极管。
特性
- 4通道VBUS 短路过压保护(CC1、CC2、SBU1和SBU2):可耐受63VDC
- 4通道IEC 61000-4-2 ESD保护(CC1、CC2、SBU1和SBU2)
- CC1和CC2过压保护FET,用于传输VCONN 电源
- CC引脚上±65V浪涌保护
- SBU引脚上+65V/-35V浪涌保护
- 集成VBUS分压器电路,带使能,对EPR等级VBUS进行 分频
- 集成FET驱动器,用于控制外部EPR阻断FET
- 集成CC电池电量耗尽电阻器,用于处理移动设备中的电池电量耗尽用例
- 3 mm x 3 mm QFN封装
应用
- 台式电脑/主板
- 标准笔记本电脑
- Chrome笔记本和WOA
- 扩展坞
- 端口/电缆适配器和加密狗
- 智能手机
功能框图
CC和SBU过压保护
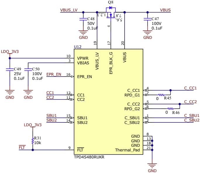
原理图
发布日期: 2025-01-28
| 更新日期: 2025-02-23
