Texas Instruments TPDxS300A USB Type-C端口保护器
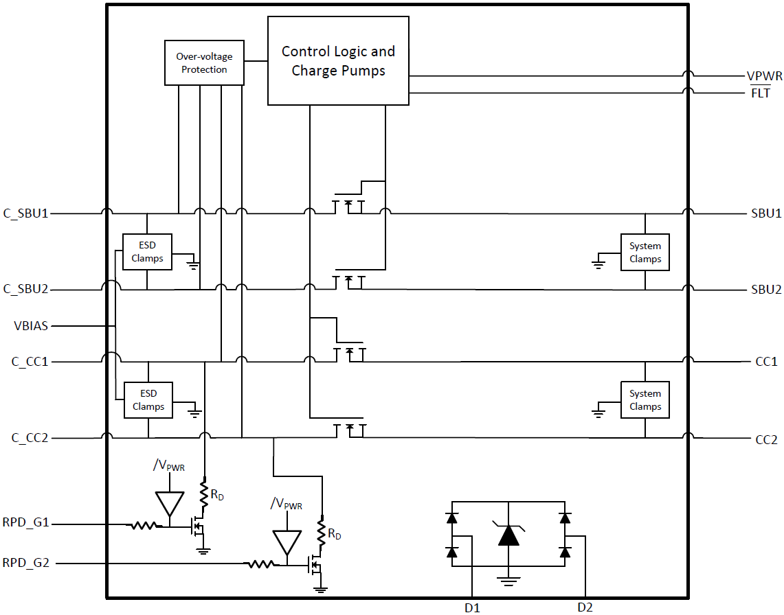
Texas Instruments TPDxS300A USB Type-C端口保护器是单芯片USB Type-C端口保护器件,提供20V VBUS短路过压和IEC ESD保护。自从USB Type-C连接器发布以来,市场上已经发布了很多不符合USB Type-C规格的USB Type-C产品和配件。其中的一个例子就是在VBUS 线路上提供20V电压的USB Type-C电力输送适配器。关于USB Type-C连接器的另一个问题是,由于此小型连接器中的各引脚极为靠近,因此连接器的机械扭转和滑动可能使引脚短路。这可能会导致20V VBUS对CC和SBU引脚短路。此外,更为严重的是,由于Type-C连接器中的各引脚极为靠近,碎屑和水气可能会导致20V VBUS引脚对CC和SBU引脚短路。这些非理想的设备和机械事件使得CC引脚必须能够承受20V的电压,即使它们仅在5V或更低电压下工作。通过在CC和SBU引脚上提供过压保护,TPDxS300A可以使CC和SBU引脚具有20V容限,而不会干扰正常工作。该器件将高压FET串联在SBU和CC线路上。当在这些线路上检测到高于OVP阈值的电压时,高压开关被打开,从而将系统的其余部分与连接器上存在的高压状态隔离。
最后,大多数系统都需要为其外部引脚应用IEC61000-4-2系统级ESD保护。TPDxS300A为CC1、CC2、SBU1、SBU2、DP、DM引脚集成了IEC 61000-4-2 ESD保护,无需在连接器外部放置高压TVS二极管。
特性
- 4通道VBUS短路过压保护 (CC1、CC2、SBU1、SBU2或CC1、CC2、DP、DM):可承受24VDC
- 6通道IEC 61000-4-2 ESD保护(CC1、CC2、SBU1、SBU2、DP、DM)(仅TPD6S300A)
- 8通道IEC 61000-4-2 ESD保护(CC1、CC2、SBU1、SBU2、DP_T、DM_T、DP_B、DM_B)(仅TPD8S300A)
- 支持600mA电流的CC1和CC2过压保护FET,可传递VCONN供电
- 集成CC无电电池电阻器,可用于处理移动设备中的无电电池用例
- 相较于TPD6S300或TPD8S300的优势
- 提高无电电池性能
- 在遭受IEC 61000-4-2 ESD冲击时USB Type-C端口保持连接
- 3mm×3mm WQFN封装
应用
- 笔记本电脑
- 平板电脑
- 智能手机
- 显示器和电视机
- 扩展坞
发布日期: 2018-07-11
| 更新日期: 2022-11-23
