在LPM = Low的低功耗模式下,低功耗路径FET保持导通,主FET关断。在此模式下,该器件采用35µA(典型值)的低IQ 。自动加载唤醒阈值进入激活状态,可通过ISCP/LWU引脚进行修改。EN/UVLO为低电平时,IQ 下降至1μA(典型值)。
TI TPS1213-Q1智能高侧驱动器利用MOSFET VDS 检测或外部RSNS 电阻器提供可调节的短路保护。可配置自动重试和锁存故障行为。该器件还具备内部短路比较器的诊断功能,可通过对SCP_TEST引脚的外部控制实现。
TPS12130-Q1采用19引脚VSSOP封装,符合AEC-Q100汽车应用标准。
特性
- 符合AEC-Q100汽车应用标准,器件温度等级1,-40°C至+125°C的环境工作温度
- 可提供功能安全文档来辅助功能安全系统的设计
- 3.5V至40V的输入范围(绝对最大值为45V)
- 低至-40V的反向输入保护
- 集成的11V充电泵
- 低静态电流,在低功耗模式 (LPM = Low) 时为35µA
- 低关断电流,在EN/UVLO = 低电平时为1µA(典型值)
- 强栅极驱动(G1PU/G1PD:1.69A源电流和2A灌电流)
- 可调输入欠压锁定 (UVLO)
- 可调短路保护 (ISCP),带可调响应时间 (TMR) 和故障标志输出 (FLT)
- 从低功耗模式快速过渡到带唤醒指示的激活模式
- 通过外部LPM触发器(低电平到高电平)从低功率通路到主通路的切换时间为8µs
- 可调负载唤醒阈值 (ILWU),可在6µs内从低功率路径切换到主功率路径
- 短路故障、电荷泵欠压和输入欠压期间的故障指示 (FLT)
- 短路比较器诊断 (SCP_TEST)
应用
- 12 V汽车电池管理系统 (BMS)
- 配电箱
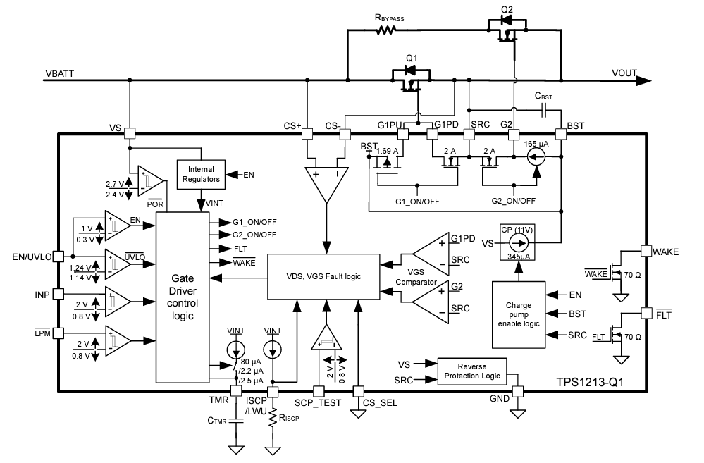
功能框图
发布日期: 2024-11-05
| 更新日期: 2024-11-14

