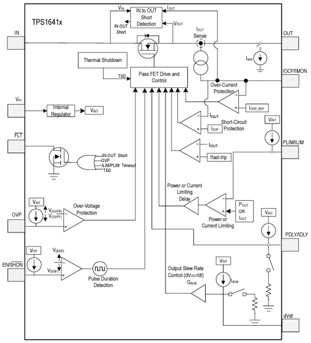
PLC和DCS模块中的背板电源保护等应用通过ILIM引脚上的电阻器配置电流限制。 TPS16412和TPS16413器件在1A时为负载提供±6%的电流限制,并且这些器件还通过dVdT引脚提供输出转换速率控制,以在上电时为大电容负载充电。Texas Instruments TPS1641x具有IN至OUT短路检测功能。器件在FLT引脚上指示IN到OUT短路。FLT引脚可以作为数字输入提供给MCU,也可以用于驱动外部PFET。这些器件的特点是在-40°C至+125°C的结温范围内运行。
特性
- 工作电压范围 (IN)
- TPS16410、TPS16411:4.5V至40V
- TPS16412、TPS16413:2.7V至40V
- 在输出端,它能承受高达-1V的负电压。
- 超低导通电阻(RON = 152mΩ(典型值))。
- TPS16410、TPS16411:2W至64W功率限制
- TPS16412、TPS16413:0.03A至1.8A电流限制
- FLT引脚上的IN到OUT短路检测和指示
- 用于诊断和驱动外部PFET的FLT输出
- 15W时±5%精确功率限制(TPS16410、TPS16411)
- 1A时±6%的精确电流限制(TPS16412、TPS16413)
- 可配置的过电压保护
- 可配置的过电流保护 (IOCP)
- 瞬态电流的可配置消隐时间
- 通过外部FET提供高达60V的过电压保护
- 可调节的输出转换速度控制 (dVdt),用于保护浪涌电流
- 启用和关闭控制
- 在IOCP引脚输出负载电流监测
- 过温保护 (OTP),具有热关断功能
- QFN 3mm × 3mm, 0.5mm间距,占位面积小
应用
- 冰箱和冰柜
- 烤箱
- 洗碗机
- HVAC阀门和致动器控制
- 呼吸机
- 麻醉给药系统
功能框图
发布日期: 2023-02-28
| 更新日期: 2023-06-22

