Texas Instruments TPS1685可堆叠集成式热插拔电子保险丝
Texas Instruments TPS1685可堆叠集成式热插拔电子保险丝是集成式大电流电路保护与电源管理器件,具有精确、快速的电流监测功能。 此系列电子保险丝的工作输入电压范围宽至9V至80V,可针对过载、短路和过大浪涌电流提供有效保护。 TPS1685系列器件配备高电平有效使能输入,具有可调欠压锁定(UVLO)和可调过压保护功能。此系列TI电子保险丝支持多器件并联连接,且具备器件状态同步和均流功能。典型应用包括输入热插拔、服务器与高性能计算、图形与硬件 加速卡、数据中心交换机与和路由器,以及火灾报警控制面板。TPS1685热插拔电子保险丝集成有快速且精确的模拟负载电流监测功能,可支持预测性维护和先进的动态平台电源管理。该电子保险丝采用QFN 6mmx5mm封装,符合IPC9592B标准60V电气间隙规范,工作温度范围为-40°C至+125°C。
特性
- 输入工作电压范围:9V至80V
- 绝对最大值为92 V
- 输出端可耐受高达-5V的负电压
- 低导通电阻集成式FET,RON=3.5mΩ(典型值)
- 高电平有效使能输入,带可调UVLO
- 可调过压保护
- 支持多个电子保险丝并联,具有器件状态同步和均流功能
- 可调输出转换速度控制(dVdt),用于浪涌电流保护
- 精确的负载电流监测
- 最大电流50-100%范围内,误差小于3%
- 1 MHz 带宽
- 对短路事件的快速跳变响应
- FET运行状况监测与报告
- 0.7W√s FET SOA过热保护(OTP),带模拟裸片温度监控输出(TEMP)
- 稳健的过流保护
- 断路器响应
- 可调阈值:2A至20A
- 过流保护精度:±3%
- 可调节瞬态过流定时器 (ITIMER),用于支持峰值电流
- 故障指示引脚 (FLT)
- 电源良好指示引脚(PGOOD)
- 占位面积小
- QFN 6 mmx5 mm封装
- 符合IPC9592B标准的60V安全间隙
应用
- 输入热插拔
- 服务器和高性能计算
- 网络接口卡
- 图形与硬件加速卡
- 数据中心交换机与路由器
- 火灾报警控制板
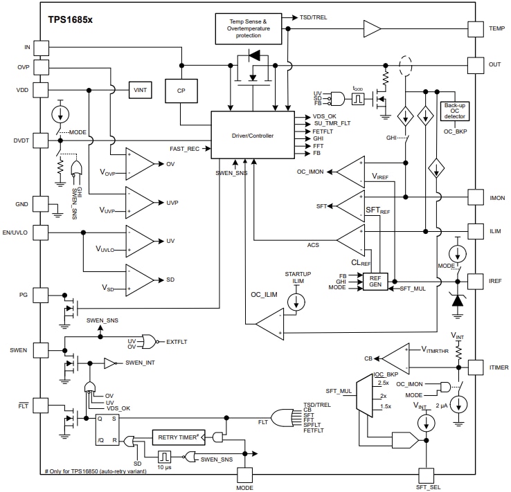
方框图
简化原理图
发布日期: 2025-07-03
| 更新日期: 2026-01-09
