Texas Instruments TPS1HTC100-Q1智能高侧开关
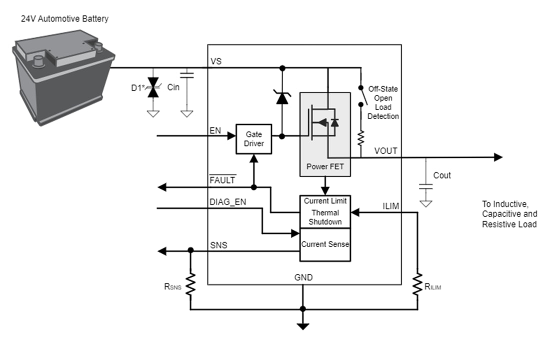
Texas Instruments TPS1HTC100-Q1单通道智能高压侧开关是一款集成了NMOS功率场效应晶体管 (FET) 和电荷泵的智能高侧开关,专为满足24V汽车电池系统的要求而设计。低RON (83mΩ) 可最大限度地降低设备耗散功率,驱动高达4A DC的宽输出负载电流范围,而60V DC工作范围则可提高系统稳健性。该设备集成了电流限制、热关断和输出钳位等保护特性。这些功能提高了系统在短路等故障事件中的稳健性。TPS1HTC100-Q1采用了可调限流电路,在驱动大电容负载时可最大限度地降低过载电流和浪涌电流,从而提高系统的可靠性。该设备提供精确的负载电流检测,可改善负载诊断,例如开路负载检测和过载,从而实现更好的预测性维护。Texas Instruments TPS1HTC100-Q1采用小型14引脚、5mm × 6.4mm HTSSOP引线封装,引脚间距为0.65mm,可最大限度地减少PCB占位面积。该器件是一般阻性、感性和容性负载的理想之选。
特性
- 单通道智能高侧电源开关,用于24 V汽车系统,具有全面诊断功能
- 宽工作电压范围:6 V至60 V
- 低RON :83mΩ(典型值),180mΩ(最大值)
- 低待机电流:<0.5µA
- 低静态电流 (Iq):<2mA
- 通过可调限流提高系统级可靠性
- 1A至5A或7.3A
- 电流检测精度:±5%(1A时)
- 保护
- 过载和短路保护
- 集成电感放电钳位
- 欠压闭锁 (UVLO) 保护
- GND失效、电源失效保护
- 电池反向保护,带有外部元件
- 诊断
- 打开和关闭状态下的输出开路负载和电池短路检测
- 过载和对地短路检测
- 绝对和相对热关断检测
- 支持功能安全
- 可提供文档,协助功能安全系统设计
- 工作结温:-40至125°C
- 兼容1.8V、3.3V和5V逻辑的输入控制
- 用于ADC保护的集成式故障检测电压缩放功能
- 资质认证
- 符合汽车应用类AEC-Q100标准
- 温度等级1(-40°C至+125°C,TA)
- 14引脚5mm × 6.4mm热增强HTSSOP封装
典型应用原理图
发布日期: 2024-08-16
| 更新日期: 2025-05-29
