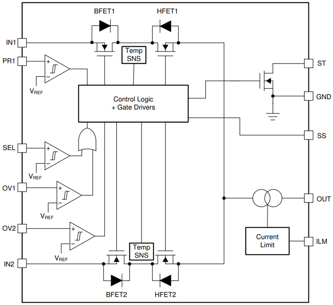
理想二极管操作可用于在输入源之间无缝转换。在切换期间,需对压降进行控制,以防止反向电流事件,并以最小的保持电容为负载提供不间断电源。在启动和切换期间,需对电流进行限制以防止过流事件,同时在器件正常工作期间为其提供保护。输出电流限制可通过单个外部电阻器进行调节。Texas Instruments TPS2124采用WCSP封装,工作温度范围为–40°C至125°C。
特性
- 宽工作电压范围:2.8V至22V
- 绝对最大输入电压:24 V
- 低RON 电阻
- 62 mΩ(典型值)(TPS2124)
- 可调过压监控器 (OVx)
- 精度:±5%
- 可调优先级监控器 (PR1)
- 精度:±5%
- 输出电流限制 (ILM)
- 1A – 2.5A(TPS2124)
- 单通道状态指示(ST)
- 可调输入稳定时间 (SS)
- 可调输出软启动时间 (SS)
- 启用输入的低IQ :200µA(典型值)
- 禁用输入的低IQ :15µA(典型值)
- 手动输入源选择 (OVx)
- 过温保护(OTP)
应用
- 备份和备用电源
- 输入源选择
- 多电池管理
- EPOS和条形码扫描仪
- 楼宇自动化和监控
- 跟踪和远程信息处理
功能框图
发布日期: 2020-07-21
| 更新日期: 2024-07-05

