该器件提供精确的输出负载电流模拟检测和数字电源良好指示,有助于系统监控和诊断。该器件采用2mm x 2mm、10引脚HotRod™ QFN封装,可提高散热性能,减小系统占位面积。Texas Instruments TPS22811x的工作结温范围为–40°C至+125°C。
特性
- 宽工作输入电压范围:2.7V至16V
- 绝对最大电压:20V
- 具有低导通电阻的集成式FET(Ron=6mΩ(典型值))
- 可调节的输出转换率控制 (dVdt)
- 高电平有效使能输入,带可调节欠压锁定阈值 (UVLO)
- 低电平有效使能输入,带可调节欠压锁定阈值 (OVLO)
- 快速过压保护
- 可调节过压锁定 (OVLO),响应时间为1.2µs(典型值)
- 模拟负载电流监视器输出 (IMON)
- 精度:±9%(IOUT>3A时)
- 快速跳闸响应,实现稳态时短路保护
- 响应时间:640ns(典型值)
- 固定阈值
- 过热保护
- 电源良好 (PG) 指示,具有可调阈值 (PGTH)
- 快速输出放电
- 占位面积小:QFN 2mm x 2mm,0.45mm脚距
应用
- 光学模块
- 服务器/PC主板/附加卡
- 企业路由器/数据中心交换机
- 工业电脑
- UHDTV
视频
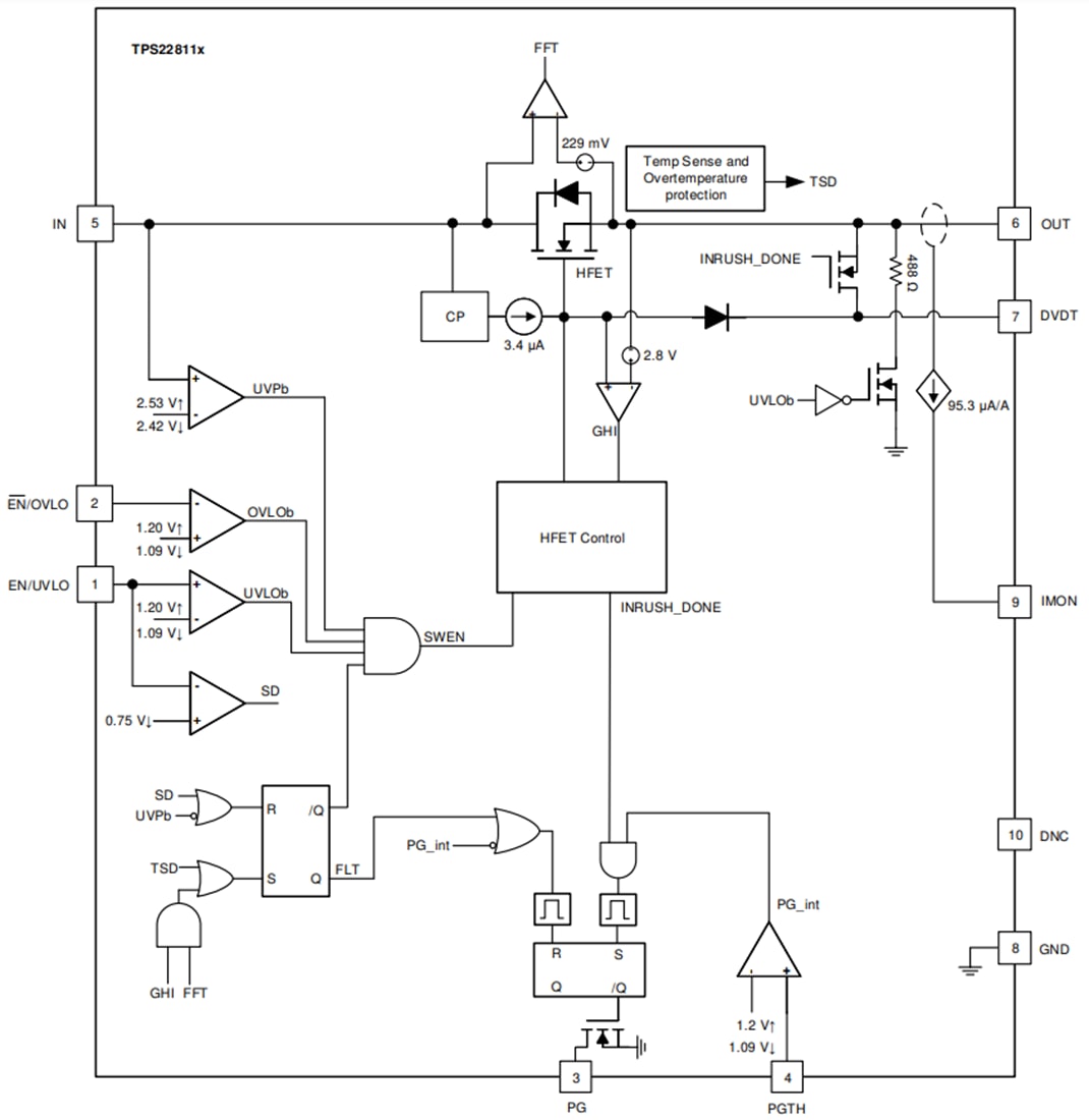
功能框图
发布日期: 2022-09-07
| 更新日期: 2022-09-21

