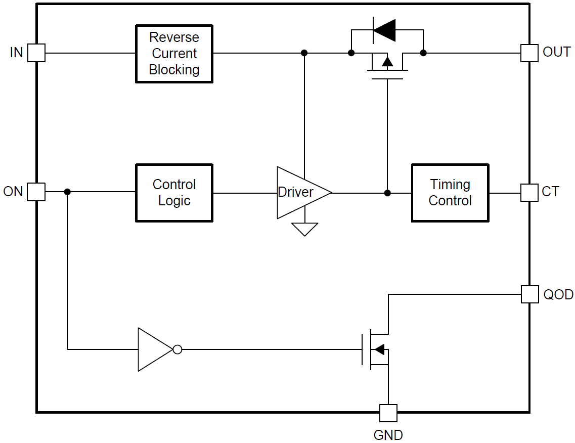
开关导通状态由数字输入控制,此输入可与低压控制信号直接连接。首次加电时,此器件使用智能下拉电阻来保持ON引脚不悬空,直到系统定序完成。一旦将ON引脚刻意驱动为高电平 (≥VIH),智能下拉电阻(RPD) 便会断开以防止不必要的功率损耗。
特性
- 输入工作电压范围 (VIN):1V至5.5V
- 最大持续电流 (IMAX ):2A
- 导通电阻 (RON)
- 5VIN=80(典型值)
- 1.8VIN=120mΩ(典型值)
- 1VIN=220mΩ(典型值)
- 超低功耗
- 导通状态 (IQ):0.5µA(典型值)
- 关断状态 (ISD):10nA(典型值)
- 智能ON引脚下拉电阻 (RPD )
- ON≥VIH (ION):10nA(最大值)
- ON ≤ VIL (RPD):750kΩ(典型值)
- 可调节导通时间限制涌入电流 (tON)
- 5V tON=100µs(72mV/µs时)(CT=开路)
- 5V tON=4000µs(2.3mV/µs时)(CT=1000pF)
- 可调节输出放电和下降时间
- 可选QOD电阻≥150Ω(内部)
- 常开的真反向电流阻断 (RCB)
- 激活电流 (IRCB):-500mA(典型值)
- 反向泄漏电流(I、RCB):-1µA(最大值)
应用
- 工业系统
- 机顶盒
- 血糖仪
- 电子销售点
功能框图
发布日期: 2018-05-14
| 更新日期: 2023-01-03

