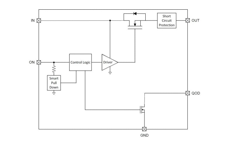
TPS22919/TPS22919-Q1负载开关具有自保护特性,它可以保护自己免受器件输出上短路事件的影响。另外,该器件还具有热关断功能,可防止因过热而造成任何损坏。TPS22919的工作结温范围为–40°C至125°C,采用标准SC-70封装。
特性
- 符合汽车应用标准
- 符合AEC-Q100标准:器件温度1级(-40°C至125°C环境工作温度范围)
- 输入工作电压范围 (VIN):1.6V至5.5V
- 最大持续电流 (IMAX):1.5A
- 导通电阻 (RON):
- 5V VIN:89mΩ(典型值)
- 3.6V VIN:90mΩ(典型值)
- 1.8V VIN:105mΩ(典型值)
- 输出短路保护 (ISC ):3A(典型值)
- 低功耗:
- 导通状态 (IQ ):8µA(典型值)
- 关闭状态 (ISD ):2nA(典型值)
- 智能ON引脚下拉电阻 (RPD):
- ON ≥ VIH (ION):100nA(最大值)
- ON ≤ VIL (RPD ):530kΩ(典型值)
- 缓慢接通时间以限制涌入电流 (tON):
- 5.0V接通时间 (tON ):1.95ms(3.2mV/µs时)
- 3.6V接通时间 (tON ):1.75ms(2.7mV/µs时)
- 1.8V接通时间 (tON ):1.5ms(1.8mV/µs时)
- 可调节输出放电和下降时间:
- 内部QOD电阻 = 24Ω(典型值)
应用
- 个人电子设备
- 机顶盒
- HDTV
- 多功能打印机
其他资源
框图
发布日期: 2019-03-20
| 更新日期: 2023-08-09

