Texas Instruments TPS2291L02负载开关
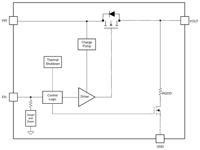
Texas Instruments TPS2291L02负载开关是一款紧凑型、低IQ、低RON负载开关,具有可控的开启时间。此开关由开关输入 (EN) 控制,能够直接与低电压控制信号接口。TPS2291L02开关采用N沟道MOSFET,其工作输入电压范围为1.05V至5.5V,支持最大持续电流为2A。此负载开关在1.05VIN至5.5VIN的输入电压下工作,使该器件成为各种电压轨的通用设计。TPS2291L02开关采用小型、节省空间的0.616mm x 0.616mm、0.35mm间距、0.35mm高度的4引脚晶圆芯片级 (DSBGA) 封装 (YCJ)。此负载开关在-40°C至105°C的大气温度范围内工作。TPS2291L02器件非常适合笔记本电脑、平板电脑、可穿戴技术、数码相机、游戏机和固态驱动器。特性
- 集成单通道负载开关
- 输入工作电压 (VIN) 范围:1.05V至5.5V
- 低导通电阻 (RON):
- VIN≥3.3V时,RON=18.6mΩ(典型值)
- VIN=1.8V时,RON=20.1mΩ(典型值)
- VIN=1.05V时,RON=23.3mΩ(典型值)
- 低功耗:
- 导通状态 (IQ):90nA(典型值)
- 关断状态 (ISD):1.6nA(典型值)
- 最大持续电流:2A
- 受控导通时间:130μs
- 快速输出放电 (QOD):235Ω(典型值)
- 自保护功能的热关断
- 智能EN引脚下拉 (RPD,EN):
- 25nA(最大值)EN ≥VIH (ION)
- 530kΩ(典型值)EN ≤VIL (RPD,ON)
- 超小型晶圆芯片级封装,尺寸为0.616mm x 0.616mm,间距为0.35mm,高度为0.35mm DSBGA (YCJ)
- 根据JESD 22标准对ESD性能进行了测试,测试项目包括2kV HBM和1kV CDM。
应用
- 笔记本电脑
- 平板电脑
- 可穿戴技术
- 数码相机
- 游戏机
- 固态硬盘
原理图
方框图
发布日期: 2026-01-14
| 更新日期: 2026-01-19
