TPS22948负载开关的工作温度范围为-40°C至125°C,采用标准SC-70封装。
特性
- 输入工作电压范围 (VIN):2.5V至5.5V
- 输出电流限制 (ILIMIT):240mA(典型值)
- 热关断 (TSD)
- 导通电阻 (RON):300mΩ(典型值)
- 缓慢导通时序以限制浪涌电流(典型值):
- 6.6mV/µs导通时间 (tON) 下为820us
- 常开反向电流阻断 (RCB)
- 导通状态激活电流 (IRCB):–200mA(典型值)
- 故障指示 (FLT)
- 智能ON引脚下拉电阻 (RPD,ON)
- VIH (ION) 上25nA(最大值)
- VIL (RPD,ON) 上500kΩ(典型值)
- 低功耗
- 导通状态 (IQ) 下50uA(典型值)
- 关断状态 (ISD) 下0.3uA(典型值)
应用
- 个人电子设备
- 机顶盒
- HDMI输出端口
- 笔记本电脑、台式电脑
- 扩展坞
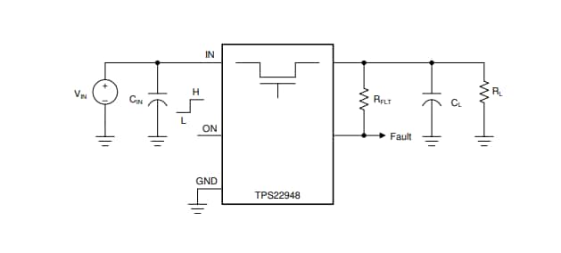
简化示意图
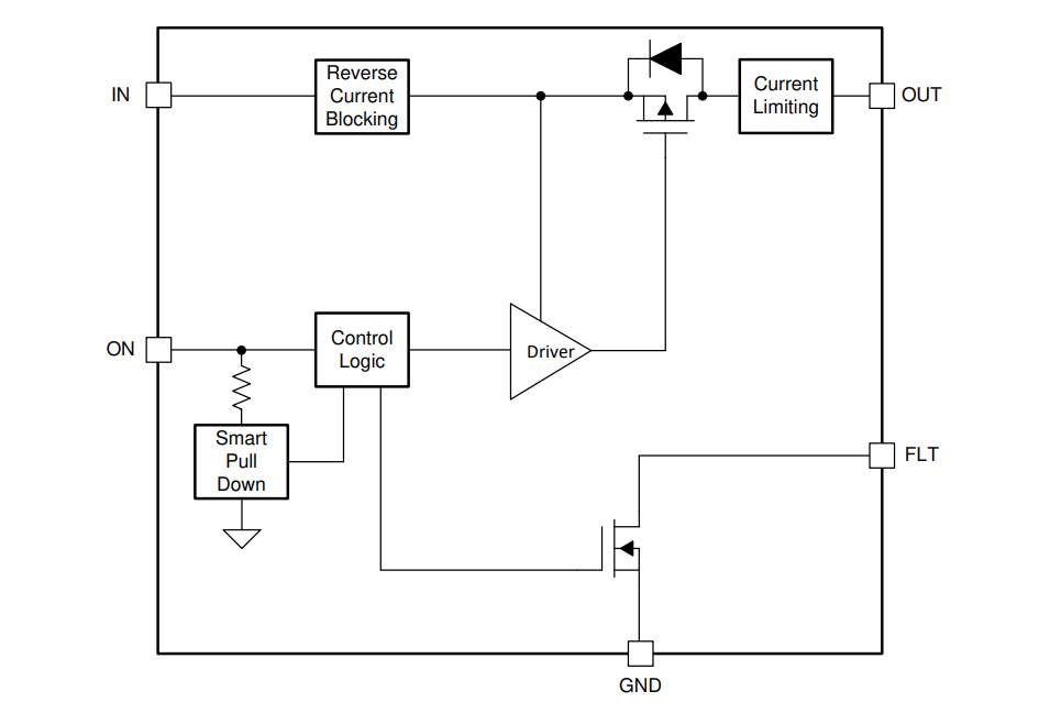
框图
发布日期: 2019-11-26
| 更新日期: 2024-02-09

