Texas Instruments TPS22950LEVM评估模块

Texas Instruments TPS22950LEVM评估模块是一款包含TPS22950L负载开关器件的双层PCB。VIN和VOUT连接可处理高连续电流,并提供进出被测器件的低电阻通道。通过测试点连接,TPS22950LEVM可以在用户定义的测试条件下控制器件,并进行准确的RON测量。

特性

  • VIN输入电压范围:1.8V至5.5V
  • 最大连续开关工作电流:2.7A
  • 低导通电阻 (RON) :34mΩ(典型值)
  • 可调电流限制和固定快速输出放电
  • 热关断

布局

Texas Instruments TPS22950LEVM评估模块

示意图

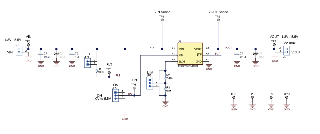
原理图 - Texas Instruments TPS22950LEVM评估模块
发布日期: 2022-05-25 | 更新日期: 2022-06-03