Texas Instruments TPS22968 双通道负载开关
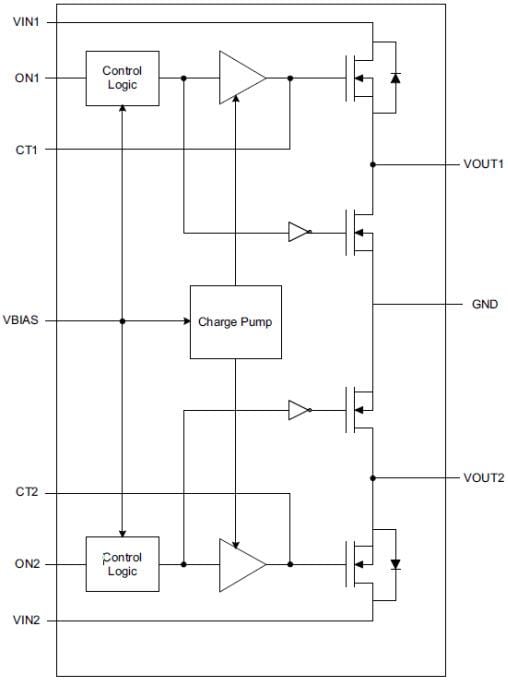
德州仪器 TPS22968 双通道负载开关是一款小型、超低 RON、双通道负载开关,具有受控接通。该器件包含两个可在 0.8V 至 5.5V 输入电压范围内运行的 N 沟道 MOSFET,每通道可支持最高达 4A 的持续电流。每一开关可由一个打开/关闭输入(ON1 和 ON2)独立控制,此输入可直接对接低压控制信号。为能够在开关关闭时快速进行输出放电,TPS22968 中添加了一个 270Ω 的片上负载电阻器。TPS22968 采用小型、节省空间的封装 (DPU),且集成了散热焊盘,支持较高的功率耗散。在自然通风环境下,该器件在 -40°C 到 85°C 的温度范围内额定运行。特性
- Integrated dual channel load switch
- 0.8V to 5.5V Input voltage range
- 2.5V to 5.5V Ideal for 1S battery configuration VBIAS voltage range
- Ultra low RON resistance RON = 27mΩ at VIN = 5V (VBIAS = 5V)
- RON = 25mΩ at VIN = 3.3V (VBIAS = 5V)
- RON = 25mΩ at VIN = 1.8V (VBIAS = 5V)
- 4A Maximum continuous switch current per channel
- Low quiescent current 55µA at VBIAS = 5V (both channels)
- 55µA at VBIAS = 5V (Single channel)
- Low control input threshold enables use of 1.2V/1.8V/2.5V/3.3V logic
- Configurable rise time
- Quick Output Discharge (QOD)
- SON 14-pin package with thermal pad
- ESD Performance tested per JEDEC STD2KV HBM and 1KV CDM
- Latch-up performance exceeds 100mA Per JESD 78, class II
- GPIO Enable - active high
应用
- Ultrabook™
- Notebooks/netbooks
- Tablets
- Consumer electronics
- Set-top boxes
- Telecom systems
Functional Block Diagram
发布日期: 2015-03-11
| 更新日期: 2022-03-11
