Texas Instruments TPS22990 5.5V 10A负载开关
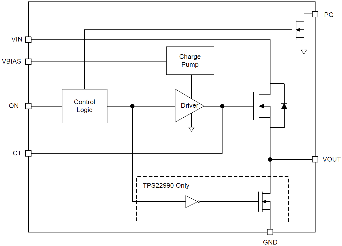
Texas Instruments TPS22990 5.5V 10A负载开关是一款3.9mΩ单通道负载开关,不但可以调节接通时间,而且还集成有PG指示器。该器件包含一个可在0.6V至5.5V输入电压范围内运行的N沟道MOSFET,最高可支持10A持续电流。宽输入电压范围及高电流能力使得该器件适用于多种设计与终端设备。3.9mΩ的导通电阻能够将负载开关两端的压降和负载开关的功耗降到最低。TPS22990具有一个可选的218Ω片上电阻,当开关被禁用时,可通过该电阻使输出快速放电,从而避免因电源浮动而导致下游负载出现未知状态。特性
- 集成式单通道负载开关
- VBIAS电压范围:2.5V至5.5V
- VIN 电压范围:0.6V至VBIAS
- 导通电阻
- RON=3.9mΩ(典型值)(VIN=5V时)(VBIAS=5V)
- RON=3.9mΩ(典型值)(VIN=3.3V时) (VBIAS=3.3V)
- 最大连续开关电流:10A
- 静态电流
- IQ,VBIAS=63µA (VBIAS=5V时)
- 关断电流
- ISD,VBIAS=5.5µA(VBIAS=5V时)
- ISD,VIN=4nA( VBIAS=5V时)(VIN = 5V)
- 通过CT控制和调节转换率
- 电源良好 (PG) 指示灯
- 快速输出放电 (QOD)(仅限TPS22990)
- 3mm×2mm SON 10引脚封装,带散热焊盘
- 根据JESD 22标准测试的ESD性能
- 2kV HBM和1kV CDM
应用
- 笔记本电脑、Chrome电脑和平板电脑
- 台式电脑和工业电脑
- 固态硬盘(SSD)
- 服务器
- 电信系统
功能框图
发布日期: 2016-09-02
| 更新日期: 2022-04-06
