该器件尺寸小、RON 低,因此非常适合用于空间受限的电池供电应用。该开关输入电压范围宽,因此适合用于各种电压轨。该器件的上升时间控制显著降低了大容量负载电容引起的浪涌电流,从而减少或消除了电源垂落。TPS22991集成150Ω下拉电阻器用于开关关闭时的快速输出放电 (QOD),减小了整体解决方案尺寸。
Texas Instruments TPS22991采用小型、节省空间的0.85mm × 0.75mm、0.4mm间距、4引脚UQFN封装。给它定性的工作环境:自由空气-55°C至+125°C温度范围。
特性
- 集成式单通道负载开关
- 输入电压范围:1V至5.5V
- 最大连续开关电流:3A
- 典型导通电阻:25mΩ
- 低静态电流(IQ):6µA(典型值,VIN =3.3V时)
- 低关断电流(ISD):14nA(典型值,VIN =3.3V时)
- 压摆率控制
- 版本B、BN:上升时间(tR):141μs(VIN =3.3V时)
- 版本C、CN:上升时间(tR):662μs(VIN =3.3V时)
- 150Ω快速输出放电 (QOD)
- 热关断保护
- 0.85 × 0.75mm、0.4mm脚距UQFN封装
应用
- 个人电脑和笔记本电脑
- 可穿戴设备
- 固态硬盘 (SSD)
- 工业电脑
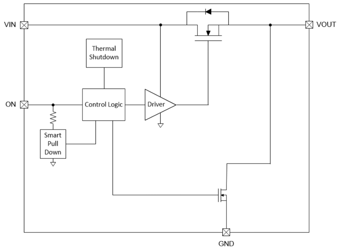
功能框图
发布日期: 2024-09-25
| 更新日期: 2025-09-23

