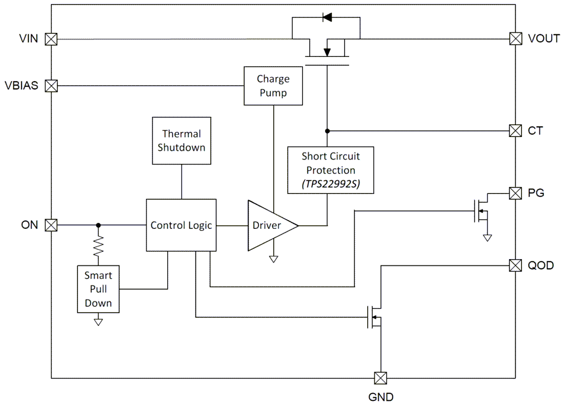
该开关由使能引脚 (ON) 控制,该引脚可直接与低压GPIO信号 (VIH = 0.8V) 连接。TPS22992x器件有可选的QOD引脚,用于在开关关闭时快速让输出放电,并可通过外部电阻器调整输出下降时间 (tFALL)。器件上电源良好 (PG) 信号在主MOSFET完全打开时指示,可以用于启用下游负载。
TPS22992x两款器件均具有热关断功能,确保在高温环境中提供保护。TPS22992S器件还集成了过电流保护功能,防止在运行或启动过程中输出与地短路对器件造成损坏。
Texas Instruments TPS22992采用1.25mm × 1.25mm、0.4mm间距、8引脚WQFN封装,适用于小尺寸应用。TPS22992S器件采用1.5mm × 1.25mm、0.5mm间距、8引脚WQFN封装,适用于需要更宽引脚间距的场合。两款器件均工作在–40°C至+125°C自然通风温度范围内。
特性
- 输入工作电压范围 (VIN)
- TPS22992:0.1V至5.5V
- TPS22992S:1V至5.5V
- 偏置电压电源 (VBIAS):1.5V至5.5V
- 最大持续电流: 6A
- 8.7mΩ(典型值)导通电阻 (RON)
- 可调转换速度控制
- 可调快速输出放电 (QOD)
- 开漏电源良好 (PG) 信号
- 低功耗
- ON态 (IQ):10µA(典型值)对于TPS22992
- ON态 (IQ):30µA(典型值)对于TPS22992S
- OFF态 (ISD):0.1µA(典型值)
- 短路保护(仅限于TPS22992S)
- 热关断
- 智能ON引脚下拉 (RPD,ON)
- 25nA(典型值)ON ≥ VIH (ION)
- 500kΩ(典型值)ON ≤ VIL (RPD,ON)
应用
- 数据存储
- 个人电脑和笔记本电脑
- 工业电脑
- 光学模块
功能框图
发布日期: 2022-03-22
| 更新日期: 2023-04-10

