TI TPS22995H-Q1开关的引脚可耐受高湿度条件。这意味着,无论哪个引脚与GND或电源之间发生100kΩ短路,该器件都能正常运行。时序引脚 (RT) 受高湿度影响时,预计时序保持在+/-20%范围内。
TPS22995H-Q1采用2.8 mm × 2.9 mm 6引脚SOT封装,间距为0.5 mm。该器件在自然通风环境下的额定运行温度范围为–40°C至+125 °C。
特性
- 符合汽车应用类AEC-Q100标准:
- 温度等级1级:-40°C至125°C,TA
- 输入工作电压范围(VIN):0.8V至5.5V
- 偏置电压电源(V Bias):1.5V至5.5V
- 持续电流:3 A(最大值)
- 导通电阻(RON):19mΩ(典型值)
- 可通过外部电阻器进行压摆率控制
- 快速输出放电(QOD):100Ω(典型值)
- 热关断
- 耐湿引脚:
- 100kΩ接地短路
- 100kΩ电源短路
- 智能ON引脚下拉电阻(RPD、ON):
- ON ≥ VIH(ION):25nA(最大值)
- ON ≤ VIL(RPD、ON):500kΩ(典型值)
- 低功耗:
- 导通状态(IQ):10µA(典型值)
- 关断状态(ISD):0.1µA(典型值)
应用
- 信息娱乐
- 仪表组
- ADAS
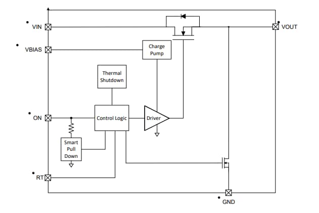
框图
典型应用图
发布日期: 2023-01-20
| 更新日期: 2025-03-06

