Texas Instruments TPS22998EVM评估模块

Texas Instruments TPS22998EVM评估模块设计用于评估包含TPS22998负载开关器件的双层PCB。该模块具有测试点连接,可通过用户定义的测试条件控制器件,并进行精确的RON 测量。TPS22998EVM模块的工作输入电压范围为0.2Vin至5.5Vin。该模块可访问TPS22998负载开关的VIN、VOUT、ON和CT引脚。TPS22998EVM模块采用板载CIN和COUT电容器,具有可调上升定时。

特性

  • VBIAS 电压范围:2.2V至5.5V
  • VIN 输入电压范围:0.2V至5.5V
  • 10A最大连续开关工作电流
  • 设计用于评估TPS22998RYZR单通道负载开关
  • 低导通电阻 (RON) :4mΩ(典型值) 
  • 可调压摆率和固定快速输出放电
  • 热关断

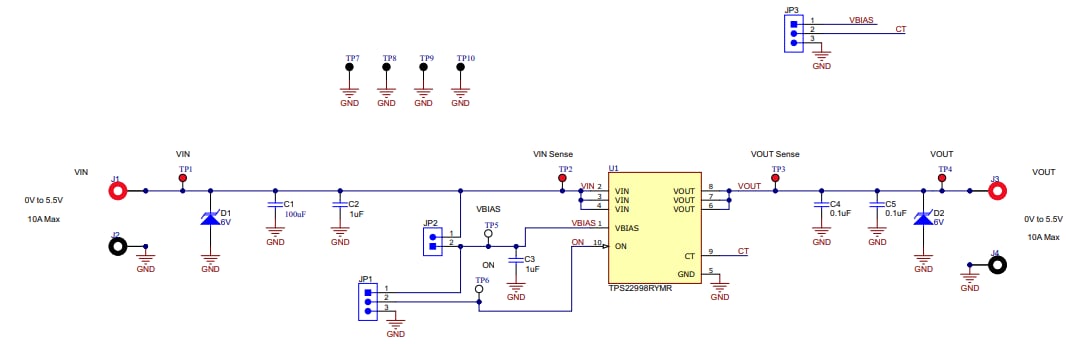
TPS22998EVM示意图

Texas Instruments TPS22998EVM评估模块
发布日期: 2022-04-27 | 更新日期: 2022-05-27