Texas Instruments TPS23521 -48V热插拔控制器

Texas Instruments TPS23521 - 48V热插拔控制器在大功率应用中具有高性能、小尺寸、低成本等特点。该器件适合用于大功率电信系统,符合严苛的瞬变要求。持久雷电浪涌测试更加轻松,具有200V最大绝对额定值,400µA拉电流,缩短恢复时间,避免系统重置。该器件双电流限制使其能够轻松通过棕色输出和输入步骤,例如ATIS 0600315.2013所需。此外,该器件通过可编程阈值和迟滞提供精确欠压和过压保护。

特性

  • 工作电压:-10V至-80V DC,最大绝对值:200V
  • 软启动电容断开
  • 双热插拔栅极驱动
  • 栅极拉电流:400µA
  • 双电流限制(基于VDS):25mV±4%(低 VDS时)
  • 3mV±25%(高VDS时)
  • 可编程UV (±1.5%) 和 OV (±2%) 可编程迟滞 (±11%)
  • 超时后重试
  • 16引脚TSSOP

应用

  • 远程无线电单元
  • 基带单元
  • 路由器和交换机
  • 小型蜂窝
  • –48V电信基础设施

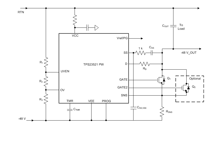
TPS23521框图

框图 - Texas Instruments TPS23521 -48V热插拔控制器
发布日期: 2018-04-11 | 更新日期: 2022-11-23