Texas Instruments TPS23525 -48V热插拔和ORing控制器

Texas Instruments TPS23525 -48V高性能热插拔和ORing控制器支持大功率电信系统,符合严苛的瞬变要求。TPS23525的最大绝对额定值为200V,可轻松通过雷电浪涌测试 (IEC61000-4-5)。软启动电容断开支持使用更小的热插拔FET。这能限制涌入电流,而不会影响瞬态响应。栅极拉电流设为400μA,支持快速恢复,有助于在雷电浪涌测试中避免系统重置。TPS23525具有多种保护特性,例如通过可编程阈值和迟滞实现精确欠压和过压保护。

特性

  • 工作电压:-10V至-80V DC,最大绝对值:200V
  • 软启动电容断开
  • 栅极拉电流:400µA
  • 双电流限制(基于VDS
  • 25mV±4%(低VDS 时)
  • 3mV±25%(高VDS时)
  • 可编程 UV (±1.5%) 和 OV (±2%)
  • 可编程滞后 (±11%)
  • 集成双OR-ing控制器
  • 调节:25mV±15mV
  • 快速关闭:-6mV±4mV
  • 超时后重试
  • 16引脚TSSOP

应用

  • 远程无线电单元
  • 基带单元
  • 路由器和交换机
  • 小型蜂窝
  • –48V电信基础设施

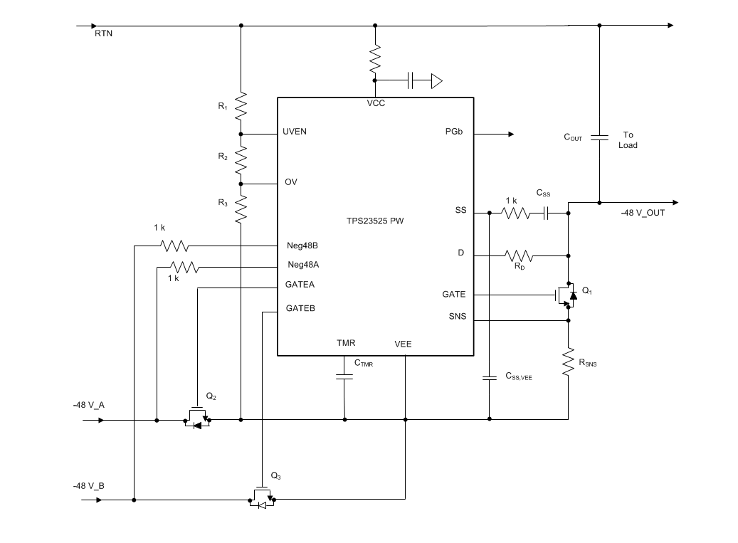
框图

框图 - Texas Instruments TPS23525 -48V热插拔和ORing控制器
发布日期: 2018-11-15 | 更新日期: 2023-07-20