Texas Instruments TPS2372 PoE大功率PD接口
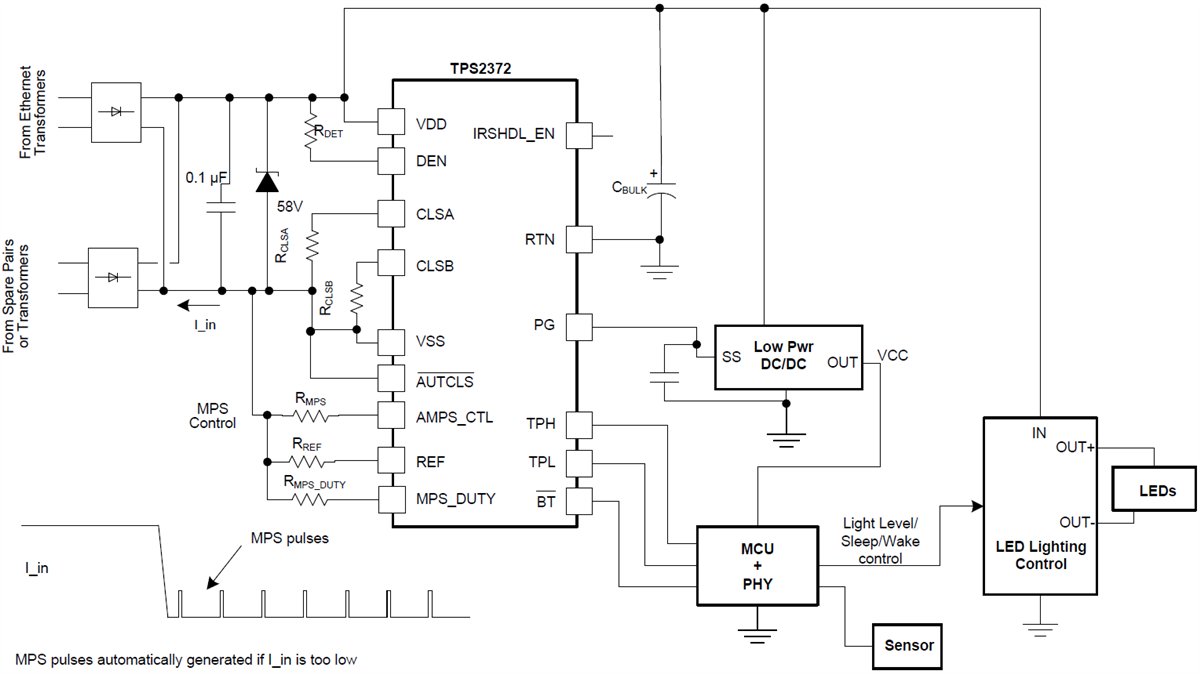
Texas Instruments TPS2372 PoE(以太网供电)大功率PD接口包含实现IEEE802.3at或IEEE802.3bt(草案)(1-4类)用电设备 (PD) 所需的所有特性。TPS2372-4具有较低的内部开关电阻,因此可支持功率高达90W的大功率应用。如果使用100米的CAT5电缆,相当于PD输入端为71.3W。TPS2372具有各种增强特性。自动MPS功能可以支持需要超低功耗待机模式的应用。该器件可自动生成必要的脉冲电流以维持PSE功率。该器件采用外部电阻器来支持此功能并设置MPS脉冲电流幅度。TPS2372还具有延迟功能,可让远程PSE在释放电源良好 (PG) 输出之前完成其涌入阶段。这样即可确保符合IEEE802.3bt(草案)的启动要求。特性
- IEEE 802.3bt(草案)PD解决方案,用于4类PoE
- 支持针对4类90W应用的功率级别
- 可靠的100V热插拔MOSFET
- TPS2372-4(典型值):0.1Ω,2.2A电流限制
- 分配了电源指示灯输出
- 具有浪涌完成延迟的PG输出
- 符合PSE浪涌要求
- 自动维持功率特征 (MPS)
- 自动调节1-2类或3-4类PSE的MPS
- 支持超低功耗待机模式
- 支持Autoclass操作
- 支持PoE++ PSE
- 结温范围:–40°C至125°C
- 20引脚VQFN封装
应用
- 符合IEEE 802.3bt(草案)标准的设备
- 照明
- 电源模块
- 双签名PD/强制UPOE
- 4PPOE
- 直通系统
- 安防摄像头
- 多频带接入点
- 微微基站
简化示意图
发布日期: 2018-03-13
| 更新日期: 2022-11-02
