Texas Instruments TPS2373大功率PD接口
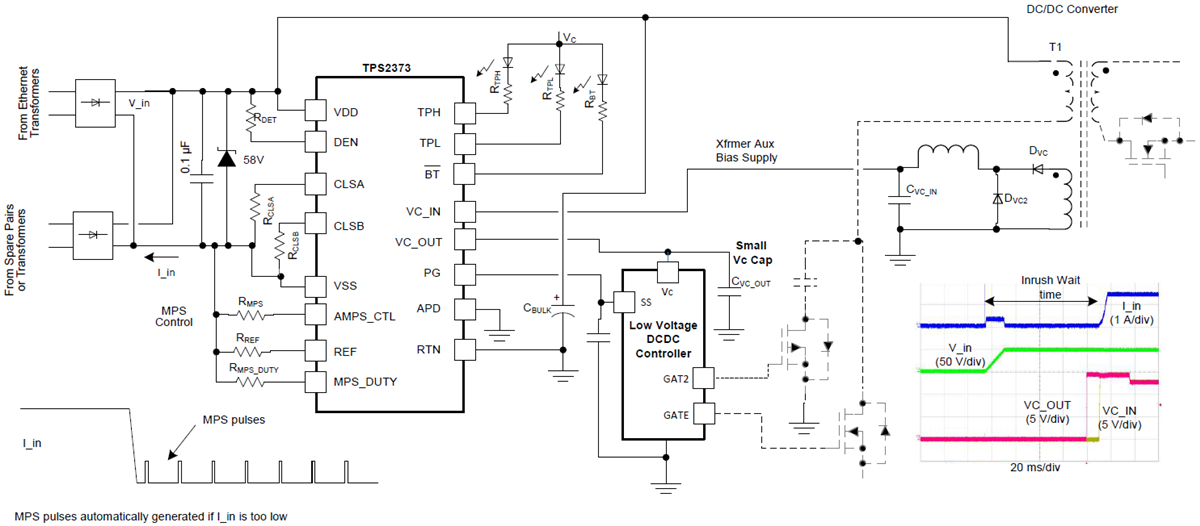
Texas Instruments TPS2373大功率PD接口包含实现IEEE802.3at或IEEE802.3bt(草案)(1-4类)用电设备 (PD) 所需的所有特性。内部开关低电阻使TPS2373-4和TPS2373-3分别支持高达90W和60W的大功率应用。假设100米CAT5电缆,在PD输入时可转换为71.3W和51W。TPS2373具有各种增强特性。直流-直流的高级启动功能可实现简单、灵活且最小系统成本的解决方案,同时确保满足IEEE802.3bt(草案)启动要求。它有助于显著减小低压偏置电容器的尺寸。此外还能让直流/直流转换器具有较长的软启动周期,并支持使用低压PWM控制器。自动MPS功能可以支持需要超低功耗待机模式的应用。TPS2373可自动生成必要的脉冲电流以维持PSE功率。该器件采用外部电阻器来支持此功能并设置MPS脉冲电流幅度。The Automatic MPS function enables applications requiring very low-power standby modes. The Texas Instruments TPS2373 automatically generates the necessary pulsed current to maintain the PSE power. An external resistor is used to enable this functionality and to program the MPS pulsed current amplitude.
特性
- IEEE 802.3bt(草案)PD解决方案,用于3类或4类PoE
- 支持针对4类 (TPS2373-4) 90W和3类 (TPS2373-3) 60W运行的功率级别
- 可靠的100V热插拔MOSFET
- TPS2373-4(典型值):0.1Ω,2.2A电流限制
- TPS2373-3(典型值):0.3Ω,1.85A电流限制
- 分配了电源指示灯输出
- 直流-直流的高级启动
- 简化下行直流-直流设计
- 符合PSE浪涌要求
- 自动维持功率特征 (MPS)
- 自动调节1-2类或3-4类PSE的MPS
- 支持超低功耗待机模式
- 一次适配器优先输入
- 支持PoE++ PSE
- 结温范围:–40°C至125°C
- 20引脚VQFN封装
应用
- 符合IEEE 802.3bt(草案)标准的设备
- 4PPOE
- 直通系统
- 安防摄像头
- 多频带接入点
- 微微基站
- 视频和VoIP电话
- 使用冗余电源反馈的系统
简化示意图
发布日期: 2018-05-29
| 更新日期: 2025-07-03
