Texas Instruments TPS23731以太网供电电源器件
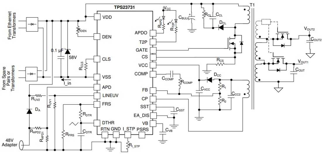
Texas Instruments TPS23731 1-4以太网供电 (PoE) 电源器件 (PD) 将PoE PD接口与电流模式直流-直流控制器结合在一起。该器件优化用于支持使用一次侧调节 (PSR) 的反激式开关稳压器设计。该PoE接口支持IEEE 802.3bt和IEEE 802.3at标准,适合用于PD输入最高需要25.5W或更低功率的应用。提供可编程扩频抖动 (SSFD),最大限度地减小EMI滤波器的尺寸,降低其成本。具有可调软启动功能的高级启动帮助使用最小偏置电容器,同时简化转换器启动和断续模式设计,还可确保符合IEEE 802.3bt/at启动要求。Texas Instruments TPS23731的软停止特性可最大限度地降低开关同步FET的应力,从而降低FET BOM成本。该直流-直流控制器的PSR特性可以利用辅助绕组的反馈来控制输出电压,无需外部并联稳压器和光耦合器。它优化用于连续导通模式 (CCM),可以搭配二次侧同步整流运行,从而在多个输出上实现最佳效率、调节精度和步进负载响应。该直流-直流控制器具有斜率补偿和消隐功能。典型开关频率为250kHz。自动MPS支持具有低功耗模式或多个电源馈送的应用。它根据PSE类型和系统条件自动调整脉冲电流幅度和持续时间,以保持功耗,同时最大限度地降低功耗。
特性
- 完整的IEEE 802.3bt Type 3(1-4 类)和802.3 at PoE PD解决方案
- 支持EA Gen 2标志(PoE 2 PD控制器)
- 可靠的100V、0.3Ω(典型值)热插拔MOSFET
- 支持功率电平,工作功率高达30W
- 集成PWM控制器,用于反激式配置
- 反激式控制,带一次侧调节
- 支持CCM操作
- ±1.5%(典型值,5V输出)负载调节(0-100%负载范围) - 带同步FET
- ±3%(典型值,12V输出)负载调节(5%至100%负载范围)— 二极管已整流
- 支持二次侧调节
- 软启动控制,具有高级启动和断续模式过载保护
- 软停止关断
- 可调频率,带同步功能
- 可编程频率抖动,用于EMI
- 反激式控制,带一次侧调节
- 自动维持功率特征 (MPS)
- 自动调整到PSE类型和负载电流,具有自动扩展功能
- 一次适配器优先输入
- 结温范围:–40°C至125°C
应用
- 视频和VoIP电话
- 接入点
- 安保摄像头
- 冗余电源馈电或电力共享
简化应用图
发布日期: 2021-01-26
| 更新日期: 2025-07-24
