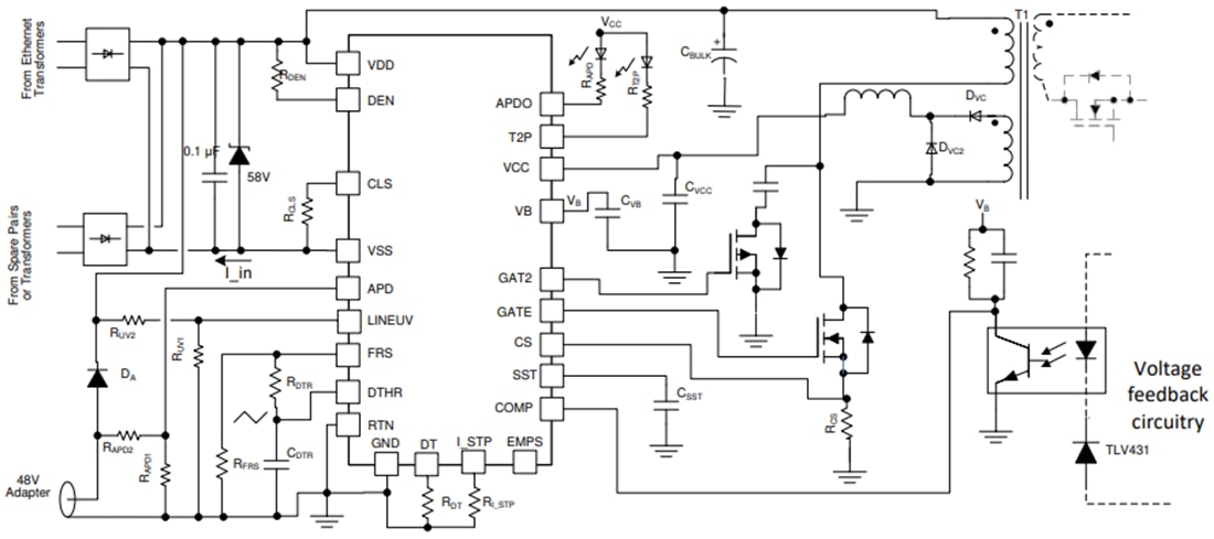
可编程扩频频率抖动 (SSFD) 可最大限度地减小EMI滤波器的尺寸和成本。具有可调软启动功能的高级启动有助于使用偏置超小的电容器,同时简化转换器的启动和间断设计。还能确保满足IEEE 802.3bt/at启动要求。软停止功能可更大限度地减小开关功率FET的应力,从而降低FET BOM成本。
直流/直流控制器的PSR功能通过辅助绕组的反馈来控制输出电压,无需外部并联稳压器和光耦合器。该器件针对连续导通模式 (CCM) 进行了优化,可进行次级侧同步整流,从而在多个输出上实现出色的效率、调节精度和阶跃负载响应。
该直流-直流控制器具有斜率补偿和消隐功能。典型开关频率为250kHz。自动MPS支持具有低功耗模式或多个电源馈送的应用。它根据PSE类型和系统条件自动调整脉冲电流幅度和持续时间,以保持功耗,同时最大限度地降低功耗。
特性
- 集成PWM控制器,用于反激或有源钳位正向配置
- 反激式控制,带一次侧调节
- 支持CCM操作
- ±1.5%(典型值,5V输出)负载调节(0-100%负载范围)- 带同步FET
- ±3%(典型值,12V输出)负载调节(5-100%负载范围)- 二极管整流
- 它还支持次级侧调节
- 软启动控制,具有高级启动和断续模式过载保护
- 软停止关断
- 可调频率,带同步功能
- 可编程频率抖动,用于EMI
- 反激式控制,带一次侧调节
- 完整的IEEE 802.3bt Type 3(1-4 类)和802.3 at PoE PD解决方案
- 支持EA Gen 2标志(PoE 2 PD控制器)
- 可靠的100V、0.3Ω(典型值)热插拔MOSFET
- 支持功率电平,工作功率高达30 W
- 自动维持功率特征 (MPS)
- 自动调整到PSE类型和负载电流,具有自动扩展功能
- 一次适配器优先输入
- 结温范围:–40°C至125°C
应用
- 视频和VoIP电话
- 接入点
- 安保摄像头
- 冗余电源馈电或电力共享
简化应用
发布日期: 2020-10-28
| 更新日期: 2024-09-11

