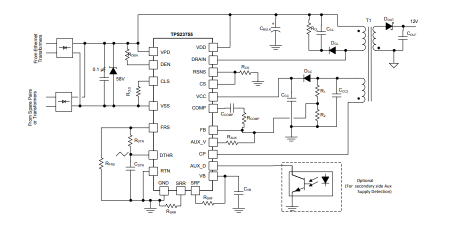
该直流-直流控制器采用PSR,可以利用辅助绕组的反馈来控制输出电压,无需外部并联稳压器和光耦合器。该器件优化用于采用二次侧二极管整流器(输出通常为12V或更高)工作。该转换器通常在250kHz的开关频率下以连续导通模式 (CCM) 工作。
TPS23755直流-直流控制器提供SFFD和压摆率控制,有助于最大限度地减少EMI滤波器的尺寸并降低其成本。高级启动支持使用极小偏置电容,同时简化转换器启动和断续模式设计。借助二次侧辅助电源检测功能,可为二次侧电源适配器提供优先级,同时确保与PoE输入电源之间的顺利转换,且实现高效率和高散热。TPS23755的其他特性包括内部软启动、斜率补偿和消隐。
特性
- 集成PWM控制器,具有0.77Ω(典型值)150V功率MOSFET
- 带PSR的反激控制器
- 支持CCM运行,具有二次侧二极管整流器
- ±3%(典型值,12V输出)负载调节(5%至100%范围)
- 支持低侧开关降压拓扑
- 可调开关频率,带同步功能
- 高级启动
- 可编程压摆率和频率抖动,用于进一步降低EMI
- 带PSR的反激控制器
- 二次侧适配器优先控制,平稳过渡
- 结温范围:–40°C至125°C
- 小型6mmx4mm VSON封装
- 全套IEEE 802.3at PD解决方案(用于1类PoE)
- 可提供以太网联盟 (EA) 徽标认证设计
- 可靠的100V、0.36Ω(典型值)热插拔MOSFET
- 可编程分类等级
应用
- 符合IEEE 802.3at标准的供电设备
- 安防摄像头
- IP电话
- 接入点
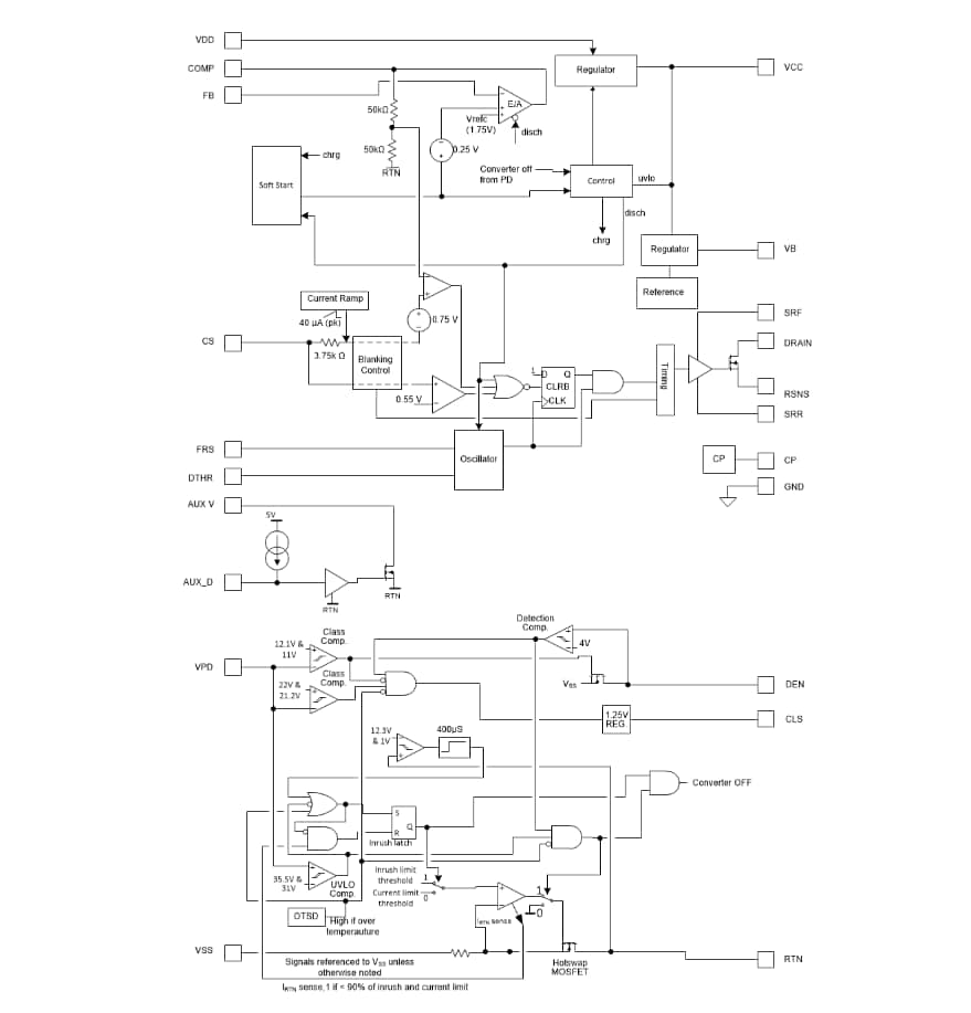
框图
简化应用
发布日期: 2019-03-20
| 更新日期: 2023-08-09

