Texas Instruments TPS23861 四端口以太网供电 PSE 控制器
德州仪器 TPS23861 四端口以太网供电 PSE 控制器是易于使用、灵活的 IEEE802.3at PSE 解决方案。 出厂时,它自动管理四个 802.3at 端口,而无需外部控制。TPS23861 自动检测具有有效签名的供电器件 (PD),根据分类确定供电需求,并施电。 支持针对类型 2 PD 的双事件分类。 TPS23861 支持直流断开和外部场效应晶体管 (FET) 架构,从而使得设计人员能够在尺寸、效率和解决方案成本需要之间作出平衡。独特的引脚分配可通过逻辑分组和 I2C 以及电源引脚的上下区分来实现 2 层 PCB 设计。这提供了同类产品中最佳的热性能、Kelvin 精度和低构建成本。除了自动运行,TPS23861 还通过 I 2C 控制支持半自动模式,实现精确监控和智能的电源管理。无论是在半自动还是自动模式下,都确保符合 400ms TPON 技术规格。特性
- IEEE 802.3at Quad Port PSE Controller
- Auto Detect, Classification
- Auto Turn-On and Disconnect
- Efficient 255mΩ Sense Resistor
- Pin-Out Enables Two-Layer PCB
- 4-Point Detection
- Automatic Mode - As Shipped
- No External Terminal Setting Required
- No Initial I2C Communication Required
- Semi-Automatic Mode - Set by I2C Command
- Continuous Identification and Classification
- Meets IEEE 400-ms TPON Specification
- Fast-Port Shutdown Input
- Optional I2C Control and Monitoring
- Kelvin Current Sensing
- -40°C to 125°C Temperature Range
- TSSOP28 Package 9.8mm x 6.6mm
应用
- Ethernet Switches and Routers
- Surveillance NVR and DVRs
- Residential Gateways
- PoE Pass-Through Systems
- Wireless Backhaul
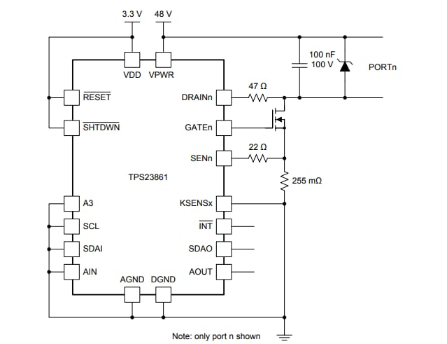
Simplified Schematic
发布日期: 2014-10-03
| 更新日期: 2022-03-11
