Texas Instruments TPS25763-Q1 USB接口IC
Texas Instruments TPS25763-Q1 USB接口IC是一款单端口USB Type-C® 供电 (PD) 控制器,带降压-升压稳压器和DisplayPort™交替 (Alt) 模式。该接口IC是一款全集成器件,设计用在12V汽车电池系统中。TPS25763-Q1 IC配备智能系统电源管理 (SPM) 引擎,可最大限度地提高USB传输功率,同时保护系统免受汽车电池瞬态和过热条件的影响。该USB接口IC的配置设置可通过直观的图形用户界面 (GUI) 进行选择。TPS25763-Q1器件通过了汽车应用类AEC-Q100认证。TPS25763-Q1 IC非常适合用于汽车USB充电、汽车媒体中心、汽车音响主机和汽车后座娱乐系统。特性
- 符合AEC-Q100标准,具体如下:
- 环境工作温度范围:-40°C至+125°C,器件温度等级:1
- 器件HBM ESD类别:2
- 器件CDM ESD分类等级C2B
- 增强了连接器引脚的ESD保护
- USB供电 (PD) 控制器,支持可编程电源 (PPS)。
- 宽VIN :5.5V至18V(最大40V)
- 集成降压-升压功能,带4个电源开关,支持高达65W USB PD输出功率
- VBUS 输出:3.3V至21V(每档±20mV)
- IBUS 输出:0A至3A(每档电流限制±50mA)
- 交替模式支持:
- DisplayPort™
- VBUS 对VBAT 、对地短路保护
- VBUS 电缆压降补偿
- MFi过流保护
- 开关频率:300kHz、400kHz、450kHz
- 带抖动的DC/DC同步输入/输出
- USB端口配置选项:
- 1个USB-PD端口,带DisplayPort™跨USB-C™功能(DP交替模式)(TPS25763-Q1)
- 符合USB标准:
- USB Type-C® 供电3.1版
- CC逻辑,VCONN 源,放电
- USB电缆极性检测
- 电池充电规范v1.2 (BC1.2):
- 带专用充电端口的DCP
- USB Type-C® 供电3.1版
- 传统快速充电
- 2.7V divider-3模式
- 1.2V分压器模式
- 高压DCP协议
- 微控制器内核支持:
- 固件更新
- 以电源电压和温度为依据的电源管理
- 对VBUS 、对VBAT 短路保护:
- VBUS
- Px_ DP和Px_DM
- Px_CC1 及 Px_CC2
- HotRod™ QFN封装,带可润湿的侧翼
应用
- 汽车USB充电
- 汽车媒体中心
- 汽车音响主机
- 汽车后座娱乐
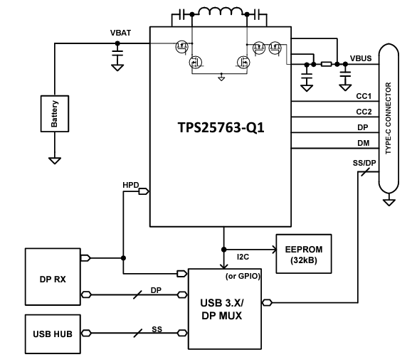
功能框图
原理图
发布日期: 2025-01-07
| 更新日期: 2025-05-09
